
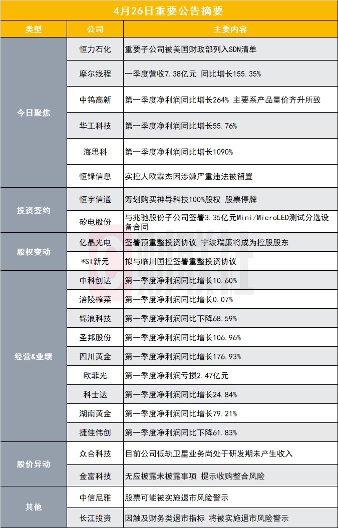
今日聚焦
【恒力石化:重要子公司被美国财政部列入SDN清单】
恒力石化(600346.SH)公告称,公司近日关注到美国财政部海外资产控制办公室(OFAC)将重要子公司恒力石化(大连)炼化有限公司列入SDN清单。公司澄清,自成立以来从未与伊朗发生任何贸易往来,原油供应商均保证所供原油原产地不属于美国制裁范围。目前,公司生产经营一切正常,各生产装置保持高负荷稳定运行,现有原油储备充足,满足未来3个月以上所需原油加工量,且原油采购业务未受影响。公司将通过人民币结算等多元化渠道确保采购安全。此次制裁仅限于恒力炼化及其下属公司,不涉及上市公司其他经营主体。公司已启动专项合规应对机制,聘请专业法律团队评估应对,坚决反对该单边制裁并将依法维权。
【摩尔线程一季报:营收7.38亿元 同比增长155.35%】
摩尔线程(688795.SH)披露2026年一季报与2025年报。根据报告,2026年一季度,摩尔线程实现营收7.38亿元,同比增长155.35%;归母净利润0.29亿元,同比增加1.42亿元;归母扣非净利润亏损0.54亿元,亏损同比收窄60.10%。摩尔线程2025年实现营收15.05亿元,同比增长243.37%;毛利总额达到9.87亿元,较上年同期增长218.43%;归母净利润、归母扣非净利润分别较上年同期亏损收窄38.16%、33.38%。扣除股份支付影响因素后,2025年净利润亏损6.48亿元,较上年同期收窄8.47亿元,收窄比例达56.65%。同时,摩尔线程保持了高强度的研发投入,全年研发费用13.05亿元,占比为86.68%。
【中钨高新:第一季度净利润同比增长264% 主要系产品量价齐升所致】
中钨高新(000657.SZ)公告称,2026年第一季度实现营业收入70.07亿元,同比增长106.47%;归属于上市公司股东的净利润为9.21亿元,同比增长264.44%。业绩变动主要系产品量价齐升所致。小财注:公司Q1净利润9.21亿,据2025年业绩快报估算,2025年Q4净利润4.35亿,据此计算,Q1净利润环比增长111%。
【华工科技:第一季度净利润同比增长55.76%】
华工科技(000988.SZ)公告称,2026年第一季度实现营业收入42.66亿元,同比增长27.13%;归属于上市公司股东的净利润为6.38亿元,同比增长55.76%。
【海思科:第一季度净利润同比增长1090% 主要系本期转让HSK39004项目实现收入约5亿元所致】
海思科(002653.SZ)公告称,2026年第一季度实现营业收入15.64亿元,同比增长75.33%;归属于上市公司股东的净利润为5.55亿元,同比增长1089.85%。业绩变动主要系本期转让HSK39004项目实现收入约5亿元所致。小财注:公司Q1净利润5.55亿,2025年Q4净利润-0.36亿,据此计算,Q1净利润环比扭亏为盈。
【恒锋信息:实控人欧霖杰因涉嫌严重违法被留置】
恒锋信息(300605.SZ)公告称,公司于4月25日收到通知,公司实际控制人、副董事长兼总裁欧霖杰因涉嫌严重违法被闽侯县监察委员会留置。截至公告披露日,公司未被要求协助调查。目前,公司法定代表人、实际控制人、董事长魏晓曦主持工作。公司拥有完善的组织架构和规范的治理体系,其他董事和高级管理人员均正常履职,董事会运作正常,生产经营管理情况正常。上述事项不会对公司正常生产经营产生重大影响。公司将持续关注该事项后续进展,并按规定及时履行信息披露义务。
投资&签约
【恒宇信通:筹划购买神导科技100%股权 股票停牌】
恒宇信通(300965.SZ)公告称,公司正在筹划通过发行股份及支付现金方式购买北京神导科技股份有限公司100%股权,预计构成重大资产重组。因有关事项尚存不确定性,为维护投资者利益,公司股票自4月27日开市起停牌,预计停牌时间不超过10个交易日。公司预计在停牌期间披露交易方案并申请复牌;若未能在期限内披露,最晚将于5月14日开市起复牌并终止筹划相关事项。目前,公司已与神导科技主要股东签署《收购意向协议》,最终交易方案以后续公告为准。本次交易尚需履行内部决策程序及监管机构批准,存在较大不确定性,敬请投资者注意风险。
【矽电股份:与兆驰股份子公司签署3.35亿元Mini/MicroLED测试分选设备合同】
矽电股份(301629.SZ)公告称,公司于近日分别与江西兆驰半导体有限公司、江西兆驰晶显有限公司签署《固定资产采购合同》,合同标的均为半导体测试设备。其中,与兆驰半导体的合同金额为4292.1万元,与兆驰晶显的合同金额为2.92亿元,合计金额为3.35亿元(含税),占公司2025年经审计营业收入的80.05%。兆驰半导体系兆驰股份全资子公司,兆驰晶显系兆驰股份控股子公司。本次交易不构成关联交易。本次合同的签署系公司在Mini/MicroLED领域的重要业务突破,主要针对客户更小尺寸、更高精度的Mini/MicroLED芯片的高效测试和高效分选需求,将为客户提供先进的芯片测试与分选解决方案。
【中赋科技:拟收购CRO公司军科正源控制权 整体估值10亿元】
中赋科技(300692.SZ)公告称,公司全资子公司鼎赋医药拟与上海近畔、是光恒生等签署《股权转让之框架协议》,筹划收购国家级专精特新“小巨人”企业军科正源及其整合CRO资产的控制权。标的股权整体预估值为10亿元,交易完成后目标公司将纳入公司合并报表范围。协议约定,鼎赋医药需支付不超过3,000万元收购意向金。业绩承诺方面,军科正源2026年至2028年预期扣非净利润分别不低于6,600万元、7,700万元和8,800万元。本次交易不构成关联交易及重大资产重组,最终方案尚待审计评估及审批,存在不确定性。
【科华数据:拟5.69亿元出售控股子公司科云辰航80%股权】
科华数据(002335.SZ)公告称,公司拟将持有的控股子公司广东科云辰航计算科技有限责任公司80%股权转让给广州联云贰号商业管理有限公司。以2025年12月31日数据测算,分红后标的公司100%股权交易对价约为7.11亿元,公司所持80%股权交易对价约为5.69亿元。本次交易完成后,公司将不再持有科云辰航股权,其不再纳入合并报表范围,但公司将继续作为其运营管理方提供数据中心运营服务。该事项已经董事会审议通过,尚需股东会批准。
股权变动
【亿晶光电:签署预重整投资协议 宁波瑞廉将成为控股股东】
亿晶光电(600537.SH)公告称,公司与预重整引导人及重整投资人宁波瑞廉、中润光能签署《预重整投资协议》。产业投资人拟合计认购公司转增股份不低于4.55亿股,支付现金对价合计8.19亿元,投资价格为1.8002元/股。其中,宁波瑞廉出资7.19亿元认购不低于3.995亿股,中润光能出资1亿元认购不低于5554.94万股。重整完成后,宁波瑞廉将成为公司控股股东,郑华玲成为实际控制人。投资人承诺获股后36个月内不转让。公告提示,法院对预重整备案登记不代表正式受理重整,能否进入重整程序及重整成功均存在不确定性,若法院裁定受理重整,公司股票将被实施退市风险警示。
【*ST新元(维权):拟与临川国控签署重整投资协议】
*ST新元(300472.SZ)公告称,公司拟与财务投资人抚州市临川区区属国有资产投资控股集团有限公司(简称“临川国控”)签署《重整投资协议》。若法院裁定受理公司重整申请,临川国控将通过出资人权益调整,有条件受让公司转增股票1000万股,认购价格不低于市场参考价的55%。因公司非独立董事范燕君兼任临川国控董事,本次交易构成关联交易。该事项已经董事会审议通过,尚需提交股东会审议。本次交易旨在推动预重整及重整工作,若重整成功,有利于改善公司财务结构、化解债务危机并恢复持续经营能力。
经营&业绩
【潞安环能:2025年度净利润11.15亿元 同比下降54.47%】
潞安环能(601699.SH)公告称,公司发布2025年年度报告,实现营业收入278.20亿元,同比下降22.40%;归属于上市公司股东的净利润为11.15亿元,同比下降54.47%。公司拟向全体股东每股派发现金红利0.187元(含税)。
【华阳股份:第一季度净利润同比下降18.98%】
华阳股份(600348.SH)公告称,2026年第一季度实现营业收入49.26亿元,同比下降15.33%;归属于上市公司股东的净利润为4.84亿元,同比下降18.98%。
【中油资本:第一季度净利润同比增长22.89%】
中油资本(000617.SZ)公告称,2026年第一季度实现营业收入73.81亿元,同比下降17.24%;归属于上市公司股东的净利润为15.73亿元,同比增长22.89%。业绩变动主要系客户存款和同业存放款项净减少额同比减少所致。
【涪陵榨菜:第一季度净利润同比增长0.07%】
涪陵榨菜(002507.SZ)公告称,2026年第一季度实现营业收入7.54亿元,同比增长5.70%;归属于上市公司股东的净利润为2.72亿元,同比增长0.07%。小财注:公司Q1净利润2.72亿,2025年Q4净利润0.95亿,据此计算,Q1净利润环比增长186%。
【锦浪科技:第一季度净利润同比下降68.59%】
锦浪科技(300763.SZ)公告称,2026年第一季度实现营业收入14.19亿元,同比下降6.51%;归属于上市公司股东的净利润为6116.44万元,同比下降68.59%。业绩变动主要系本期营业收入下降,以及持续加大研发投入所致。
【中科创达:第一季度净利润同比增长10.60%】
中科创达(300496.SZ)公告称,2026年第一季度实现营业收入17.49亿元,同比增长19.04%;归属于上市公司股东的净利润为1.02亿元,同比增长10.60%。小财注:公司Q1净利润1.02亿,2025年Q4净利润2.21亿,据此计算,Q1净利润环比下降53%。
【圣邦股份:第一季度净利润同比增长106.96%】
圣邦股份(300661.SZ)公告称,2026年第一季度实现营业收入10.98亿元,同比增长39.08%;归属于上市公司股东的净利润为1.24亿元,同比增长106.96%。业绩变动主要系本报告期积极拓展业务,产品销售额增加,相应的营业收入增加所致。小财注:公司Q1净利润1.24亿,2025年Q4净利润2.04亿,据此计算,Q1净利润环比下降39%。
【四川黄金:第一季度净利润同比增长176.93%】
四川黄金(001337.SZ)公告称,2026年第一季度实现营业收入4.81亿元,同比增长130.79%;归属于上市公司股东的净利润为2.66亿元,同比增长176.93%。业绩变动主要系本期销售量增加及黄金价格上涨所致。小财注:公司Q1净利润2.66亿,2025年Q4净利润0.97亿,据此计算,Q1净利润环比增长174%。
【欧菲光:第一季度净利润亏损2.47亿元】
欧菲光(002456.SZ)公告称,2026年第一季度实现营业收入37.29亿元,同比下降23.60%;归属于上市公司股东的净利润为-2.47亿元。小财注:公司Q1净利润-2.47亿,2025年Q4净利润1.1亿,据此计算,Q1净利润环比由盈转亏。
【科士达:第一季度净利润同比增长24.84%】
科士达(002518.SZ)公告称,2026年第一季度实现营业收入12.40亿元,同比增长31.47%;归属于上市公司股东的净利润为1.39亿元,同比增长24.84%。业绩变动主要系光储产品订单增加所致。
【斯迪克:第一季度净利润同比增长57.96%】
斯迪克(300806.SZ)公告称,2026年第一季度实现营业收入7.57亿元,同比增长12.88%;归属于上市公司股东的净利润为1522.81万元,同比增长57.96%。业绩变动主要系本期营业收入稳步增长,有效带动毛利规模提升;同时公司持续强化精细化管理,严格管控各项期间费用,盈利质量稳步改善,推动当期归母净利润大幅增加。
【科华数据:第一季度净利润同比增长13.15%】
科华数据(002335.SZ)公告称,2026年第一季度实现营业收入14.30亿元,同比增长17.57%;归属于上市公司股东的净利润为7800.88万元,同比增长13.15%。
【湖南黄金:第一季度净利润同比增长79.21%】
湖南黄金(002155.SZ)公告称,2026年第一季度实现营业收入188.30亿元,同比增长43.51%;归属于上市公司股东的净利润为5.96亿元,同比增长79.21%。业绩变动主要系公司产品黄金销售价格同比上涨59.50%,产品精锑销售价格同比上涨6.79%,产品钨精矿销售价格同比上涨310.10%所致。小财注:公司Q1净利润5.96亿,2025年Q4净利润4.59亿,据此计算,Q1净利润环比增长29%。
【捷佳伟创:第一季度净利润同比下降61.83%】
捷佳伟创(300724.SZ)公告称,2026年第一季度实现营业收入14.95亿元,同比下降63.52%;归属于上市公司股东的净利润为2.70亿元,同比下降61.83%。业绩变动主要系受行业阶段性调整,下游需求大幅下降所致。小财注:公司Q1净利润2.7亿,据2025年业绩快报估算,2025年Q4净利润-0.71亿,据此计算,Q1净利润环比扭亏为盈。
【中信尼雅:股票可能被实施退市风险警示】
中信尼雅(600084.SH)公告称,因审计机构基于谨慎性原则调减部分收入,公司预计2025年净利润为-2600万元,扣非后净利润为-3000万元,扣除与主营业务无关及不具备商业实质的收入后的营业收入为1.17亿元,低于3亿元。根据上交所规则,若最近一个会计年度净利润等指标为负且营收低于3亿元,公司股票将被实施退市风险警示。因此,公司股票在2025年年报披露后可能被实施退市风险警示(冠以“*ST”字样)。若触及该情形,公司股票将于年报披露日起停牌,并在被实施退市风险警示前一个交易日公告,复牌之日起正式实施。目前年报审计工作仍在进行中,具体数据以正式披露为准,敬请投资者注意投资风险。
股价异动
【众合科技:目前公司低轨卫星业务尚处于研发期未产生收入】
众合科技(000925)公告称,公司股票于4月22日至24日连续三个交易日收盘价格涨幅偏离值累计为22.70%,属于股票交易异常波动。公司澄清,近期市场关注的“低轨卫星”业务尚处于培育或研发期,未产生收入或营收较小,占整体营收比例不足1%;“合成生物学”板块营收占比亦不足1%;涉及“光芯片”概念的参股公司焜腾红外,其合资子公司刚筹建成立,尚未产生订单和收入,未来发展存在不确定性。上述业务对上市公司业绩短期内不会产生重大影响。此外,公司预计2025年度净利润为-4000万元至-6000万元,将出现亏损。经核查,公司无应披露而未披露重大事项,第一大股东及董高监在异动期间未买卖公司股票。
【金富科技:无应披露未披露事项 提示收购整合风险】
金富科技(003018)公告称,公司股票于2026年4月22日、4月23日、4月24日连续三个交易日收盘价格涨幅偏离值累计超过20%,属于股票交易异常波动情形。经公司自查及问询控股股东、实际控制人,截至公告披露日,公司无应披露而未披露的重大事项,近期经营情况正常,内外部经营环境未发生重大变化。公司提示,近期完成收购卓晖金属、联益热能各51%股权,标的公司从事液冷散热业务,与公司主业属不同行业,存在收购整合风险。此外,标的公司业绩承诺实现存在不确定性,且客户集中度较高,前五大客户销售占比超80%,敬请投资者注意投资风险。
其他
【*ST海源:申请撤销公司股票退市风险警示】
*ST海源(002529.SZ)公告称,公司已于2026年4月24日召开董事会审议通过相关议案,并向深圳证券交易所提交撤销退市风险警示的申请。经天健会计师事务所审计,公司2025年度实现营收3.89亿元,扣除与主营业务无关的业务收入后的营业收入为3.79亿元;归属于上市公司股东的净利润为-1.86亿元。公司自查认为,2025年度财务报告表明公司不存在《股票上市规则》规定的需实施退市风险警示的情形,符合申请撤销条件。目前该申请尚需深交所批准,能否获得批准存在不确定性。审核期间,公司证券简称仍为“*ST海源”,股票日涨跌幅限制仍为5%。
【*ST美谷:申请撤销退市风险警示及其他风险警示】
*ST美谷(000615.SZ)公告称,公司2025年度财务报告经审计,期末归母净资产为18.59亿元,审计报告为标准无保留意见。鉴于公司2025年扣除后营业收入不低于3亿元,期末净资产为正,且持续经营重大不确定性影响已消除,主要银行账户已解除冻结,公司已不存在触及退市风险警示及其他风险警示的情形。董事会审议通过议案,同意向深交所申请撤销对公司股票交易实施的退市风险警示和其他风险警示。该事项尚需深交所核准,存在不确定性。申请期间,公司股票不停牌,正常交易,证券简称仍为“*ST”,日涨跌幅限制仍为5%。
【ST西发(维权):法院裁定受理重整 股票将被实施退市风险警示】
ST西发(000752.SZ)公告称,公司于4月24日收到拉萨市中级人民法院送达的《民事裁定书》,法院裁定受理债权人达州百益、新疆日广对公司的重整申请,并指定上海市锦天城律师事务所等联合担任管理人。因被法院裁定受理重整,根据深交所上市规则,公司股票将于4月27日停牌一天,自4月28日复牌起被实施退市风险警示,股票简称变更为“*ST西发”,证券代码不变,日涨跌幅限制仍为5%。若重整失败导致公司被宣告破产,公司股票将面临终止上市风险。公司将配合法院及管理人推进重整工作,力争改善资产负债结构及经营状况。
【长江投资:因触及财务类退市指标 将被实施退市风险警示】
长江投资(600119.SH)公告称,公司2025年度经审计的净利润为-4595.15万元,扣非后净利润为-3264.64万元,且扣除与主营业务无关及不具备商业实质的收入后的营收为2.03亿元。因最近一个会计年度经审计的净利润和扣非后净利润孰低者为负值,且扣除后的营收低于3亿元,触及上交所股票上市规则规定的退市风险警示情形。公司股票将于4月27日停牌一天,4月28日起实施退市风险警示,证券简称变更为“*ST长投”,日涨跌幅限制为5%。公司董事会表示将采取提升盈利能力、处置低效资产等措施争取撤销风险警示。
【栖霞建设:总裁助理刘瑞被留置并辞职】
栖霞建设(600533.SH)公告称,公司于4月24日收到南京市栖霞区监察委员会通知,公司总裁助理刘瑞被实施留置。同日,公司董事会收到刘瑞的书面辞职报告,其因个人原因申请辞去总裁助理职务。辞职生效后,刘瑞不再担任公司任何职务。公司表示,根据《公司法》及《公司章程》规定,刘瑞的辞职自报告送达董事会之日起生效,该事项不会影响公司日常经营管理的正常运行。