(来源:东海研究)

证券分析师:
方霁,执业证书编号:S0630523060001
联系人:
董经纬,方逸洋,邮箱:fyy@longone.com.cn
// 报告摘要 //

电子板块观点:OpenClaw带动AI Agent热潮,将AI Agent概念推向了规模化应用前夜,其大量的推理Token需求进一步拉动了AI产业链的算力增长,国内头部CSP已先后推出相关Agent产品。AI需求推动2025年全球晶圆代工产值年增长26.3%,达1695亿美元创历史新高,2026年晶圆厂产能利用率或受存储高价挤压终端需求的影响。当前海外电子半导体企业出现回调,国际局势变化迅速,市场资金以防范风险为主。我国半导体产业发展依然较为积极,国产化长期空间较大,依然可以逢低关注设备、材料、AI端侧、AI云端等结构性机会。
OpenClaw带动AI Agent热潮,国内头部CSP先后推出相关Agent产品。OpenClaw前身为Clawbot/Moltbot,最初是由Peter Steinberger开发并于2025年末推出的开源AI Agent,不同于对话型AI大模型,OpenClaw运行在系统终端中,支持Mac、Windows、Linux等本地设备或者云服务器,能够接管键鼠权限并直接调用系统API来完成复杂任务,如管理文件、控制浏览器、发送信息、执行脚本等,使AI从被动的建议提供者转变为能够自主执行的“数字员工”。随着OpenClaw逐渐进入大众视野,近期国内头部云厂商均推出了各自的产品,旨在抢占AI Agent的入口:百度智能云推出零部署OpenClaw服务的DuClaw,主打即开即用,支持主流模型,订阅后即可使用完整的OpenClaw服务;腾讯推出了WorkBuddy,是AI原生的桌面智能体工作台,可在手机主流IM下指令,兼容龙虾Skills,能自主规划并交付多模态复杂任务结果;字节火山引擎推出ArkClaw,作为云端AI助手可零门槛部署OpenClaw;阿里推出桌面AI Agent QoderWork,无需额外部署,用户通过自然语言指令即可调用授权的本地应用,完成文件整理、任务管理等工作。当下OpenClaw带动的浪潮将AI Agent概念推向了规模化应用的前夜,重新定义了人机交互范式并倒逼安全体系升级,同时其大量的推理Token需求进一步拉动了AI产业链的算力增长,建议关注上游算力硬件以及Agent相关产业链机会。
AI推动2025年全球晶圆代工产值年增长26.3%创新高。根据TrendForce,2025Q4全球前十大晶圆代工厂合计产值环比增长2.6%,达到约463亿美元,2025全年前十大晶圆厂合计产值同比增长26.3%达1695亿美元。先进制程方面,主要系AI服务器GPU、TPU等算力芯片供不应求,加之智能手机新品驱动手机SoC投片拉动;成熟制程方面,服务器、边缘AI的电源管理需求较好,8英寸产能利用率高企,且有涨价趋势,12英寸产能利用率大致持平。从厂商看,台积电仍以7成的市占率稳居第一,2025Q4台积电晶圆出货量虽略减,但以iPhone 17为主的手机旗舰AP新品出货量推升3nm晶圆出货,整体ASP提高。展望2026年,一方面AI需求仍在持续,但存储价格高企带来的消费电子等终端出货量下滑或将影响全年晶圆厂产能利用率。
电子行业本周跑输大盘。本周沪深300指数上涨0.19%,申万电子指数下跌1.23%,跑输大盘1.42点,涨跌幅在申万一级行业中排第20位,PE(TTM)68.37倍。截至3月13日,申万电子二级子板块涨跌:半导体(-2.60%)、电子元器件(+1.44%)、光学光电子(+0.44%)、消费电子(-0.93%)、电子化学品(+1.73%)、其他电子(-2.21%)。
投资建议:尽管行业需求在AI驱动下依然较为旺盛,供给端库存低位、产能布局缓慢。但存储过高的价格对需求的压制或十分显著,同时AI投资过热的趋势或出现阶段性缓和。全球局势变化迅速,建议逢低关注结构性机会为主。建议关注:(1)受益海内外需求强劲AIOT领域的乐鑫科技、恒玄科技、瑞芯微、中科蓝讯、炬芯科技、全志科技、晶晨股份、翱捷科技、泰凌微。(2)AI创新驱动板块,算力芯片关注寒武纪、摩尔线程、海光信息、龙芯中科、澜起科技;光器件关注源杰科技、中际旭创、新易盛、天孚通信、光迅科技;PCB板块关注胜宏科技、沪电股份、深南电路、生益科技、东山精密等;存储关注江波龙、德明利、佰维存储、兆易创新、北京君正;服务器与液冷关注英维克、中石科技、飞荣达、思泉新材、工业富联。(3)上游供应链国产替代预期的半导体设备、零组件、材料产业,关注北方华创、中微公司、拓荆科技、华海清科、盛美上海、富创精密、新莱应材(维权)、中船特气、华特气体、安集科技、鼎龙股份、晶瑞电材。(4)价格触底复苏的龙头标的。关注功率板块的新洁能、扬杰科技、东微半导;CIS的豪威集团、思特威、格科微;模拟芯片的圣邦股份、思瑞浦、美芯晟、芯朋微等。
风险提示:(1)下游需求复苏不及预期风险;(2)国产替代进程不及预期风险;(3)地缘政治风险。
// 正文 //

▌1.行业新闻
1)百度智能云推出首款手机龙虾应用
近日,百度智能云发布了一款即开即用的零部署服务DuClaw。目前,DuClaw网页端服务已上线,能够实现零门槛“养虾”。据百度方面介绍,“红手指Operator”应用已正式上线安卓市场。红手指Operator能够带来OpenClaw原生移动端体验,还结合自研移动端AI Agent能力,实现了打车、外卖订餐等App的交互操作,是首款手机龙虾应用。用户安装注册红手指Operator后,即可直接指挥这只手机“龙虾”执行任务,无需更换设备,也无需本地安装复杂环境,通过聊天就能指挥所有应用。(信息来源:同花顺财经)
2)苹果宣布下调中国“苹果税”
3月13日,苹果开发者官方公众号发布通知称,根据与中国监管部门的沟通,苹果将对中国的App Store进行调整。“自2026年3月15日起,适用于中国内地(大陆)App Store的iOS及iPadOS佣金率将进行调整。Apple App内购买及付费App的标准佣金率将由目前的30%改为25%。App Store Small Business Program以及Mini Apps Partner Program项下符合条件的Apple App内购买佣金率以及第一年后的自动续费订阅佣金率将由目前的15%改为12%。”(信息来源:同花顺财经)
3)AWE2026在沪开幕,聚焦AI科技呈现产业升级新成果
全球三大家电及消费电子展会之一2026年中国家电及消费电子博览会(AWE2026)12日在上海新国际博览中心和上海东方枢纽国际商务合作区两地正式拉开帷幕。本届展会以“AI科技 慧享未来”为主题,汇聚了1200余家国内外顶尖企业,以17万平方米的展示面积,集中呈现了全球智慧生活领域的最新成果。AWE连续第二年将“AI科技”置于展会主题的核心位置,AWE2026以AI为底层驱动力,推动产品形态与应用场景加速升级。同时,AWE也在不断外延,促进家电和消费电子产业与机器人制造、新能源出行、AI应用等领域的同频共振,进一步构建跨界融合的展会新生态。(信息来源:同花顺财经)
4)恩智浦计划4月起涨价
继德州仪器、英飞凌之后,另一家全球芯片大厂恩智浦宣布涨价。恩智浦聚焦汽车电子、工业物联网、安全识别与通信基础设施等核心领域,尤其在车规级MCU、车载网络、安全芯片等方面占据全球领先地位。据最新涨价函,恩智浦计划于今年4月1日起对部分产品组合进行价格调整。此次价格调整的背景是当前市场环境发生持续变化,推动原材料、能源、人工、物流等多个关键环节的成本大幅上升。(信息来源:同花顺财经)
5)晶合集成涨价10%
国内晶圆代工大厂晶合集成(Nexchip)已于2026年3月12日向客户发出“晶圆代工服务产品价格调整公告”,宣布将对自北京时间2026年6月1日00:00起产出的晶圆涨价10%。这意味着在该时间点之后完成出产的晶圆代工产品,都将全面适用全新的价格标准。晶合集成表示,此次涨价主要是受国际局势、供应链波动及原材料价格上涨等多重因素影响,导致公司生产制造成本持续走高,为了确保产品稳定供应与长期合作可持续发展,经公司审慎评估,现决定对公司相关产品代工价格进行调整。(信息来源:同花顺财经)
6)OPPO官宣老机型调价
OPPO官方商城3月10日发布公告,宣布部分产品将于3月16日调整价格。OPPO公告称:“面对包括高速存储硬件在内的多项手机关键零部件成本上升,我们谨慎评估后做出以下决定:自2026年3月16日00:00起,OPPO将针对部分已发售产品进行价格调整,以此持续保障卓越的产品品质和用户体验。”目前涉及价格调整的已发售产品包括:OPPO A系列、K系列以及一加,不包含OPPO Find系列、Reno系列以及OPPO Pad系列。(信息来源:同花顺财经)
7)全球十大晶圆代工企业2025年产值增长26.3%创新高
TrendForce集邦咨询表示,全球十大晶圆代工企业在2025年实现1649.69亿美元产值,同比增长26.3%。其中台积电产值达1115.43亿美元,同比增长36.1%。2025Q4这十大巨头相关业务累计营收达462.52亿美元,环比增长2.6%。对于25Q4,TrendForce表示先进制程持续受惠于AI XPU需求和新一轮移动端SoC投片,出货表现亮眼;而在成熟制程,8英寸晶圆厂产能被电源管理产品占用,12英寸产能利用率大致持平。展望2026年,上半年尚有部分消费电子产品提前备货稳定产能利用率,下半年存储器价格高涨导致的需求疲软将对晶圆代工产业的订单与产能利用率造成威胁。(信息来源:同花顺财经)
8)日本电装拟斥资超500亿收购罗姆
据日媒报道,日本电装公司(DENSO)已对总部位于京都的电子集团罗姆公司(Rohm)提出收购要约,收购价格可能高达1.3万亿日元(约合人民币568亿元)。报道称,电装已在2月或更早的时候向罗姆提出收购建议。随后,两家公司分别发布声明证实了相关谈判。电装表示“正在考虑包括收购罗姆股份在内的各种战略选择”,但同时强调“现阶段尚未做出任何具体决定”。罗姆则承认“已收到电装关于包括此事在内的股份收购提案”,并表示已成立特别委员会讨论是否接受该提议。(信息来源:同花顺财经)
9)长电汽车电子正式投产
3月10日,长电科技汽车电子(上海)有限公司在上海临港新片区举行投产仪式,这是国内首家专注于服务汽车电子与机器人应用的专业芯片封测工厂。据悉,长电汽车电子项目由全球领先的半导体封测龙头长电科技牵头,核心聚焦车规级芯片封测赛道。该工厂的投产,实现了上海在高端汽车芯片制造后道关键环节的重大突破,有效填补了区域产业链短板,对强化我国集成电路供应链自主可控、突破先进制造领域的技术封锁具有里程碑意义。(信息来源:同花顺财经)
10)国内碳化硅突破14英寸
天成半导体官微3月11日发布消息称,依托其自主研发的设备,成功研制出14英寸碳化硅单晶材料,有效厚度达30mm。这一突破不仅填补了国内相关领域的技术空白,更标志着我国碳化硅产业在大尺寸材料领域,正式从“12英寸普及”向“14英寸破冰”跨越。此次14英寸产品主要应用于半导体制造设备的碳化硅部件,成功打破日韩欧企业在该领域的垄断格局,标志着国内企业在碳化硅大尺寸技术赛道上取得关键性突破,也为全球碳化硅半导体产业格局增添了新的变量。(信息来源:同花顺财经)
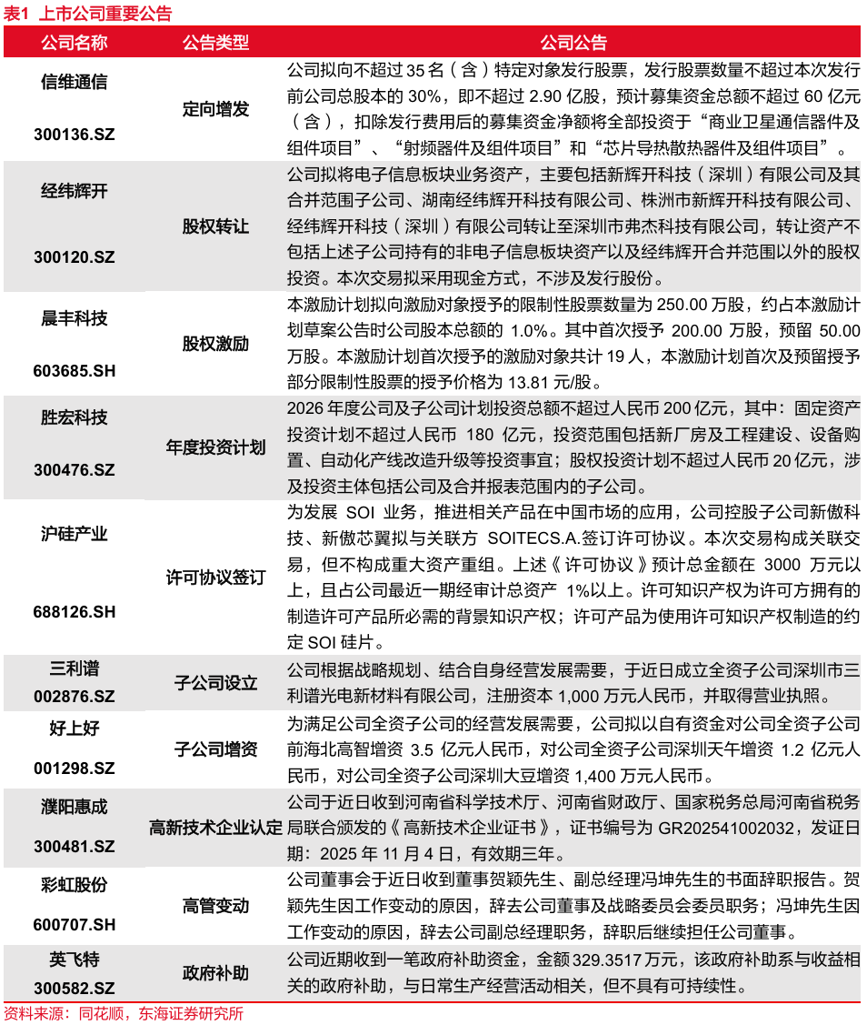
▌2.上市公告重要公告
2.1.上市公告重要公告

2.2.上市公司2025年年度报告

▌3.行情回顾
本周沪深300指数上涨0.19%,申万电子指数下跌1.23%,跑输大盘1.42点,涨跌幅在申万一级行业中排第20位,PE(TTM)68.37倍。

截至3月13日,申万电子二级子板块涨跌:半导体(-2.60%)、电子元器件(+1.44%)、光学光电子(+0.44%)、消费电子(-0.93%)、电子化学品(+1.73%)、其他电子(-2.21%)。海外方面,台湾电子指数下跌1.12%,费城半导体指数上涨1.76%。



本周半导体细分板块涨跌幅分别为:印制电路板(+2.95%)、LED(+2.19%)、分立器件(+1.84%)、电子化学品Ⅲ(+1.73%)、面板(-0.11%)、光学元件(-0.21%)、品牌消费电子(-0.29%)、消费电子零部件及组装(-0.98%)、模拟芯片设计(-1.06%)、其他电子Ⅲ(-2.21%)、半导体材料(-2.79%)、数字芯片设计(-2.87%)、集成电路封测(-3.82%)、半导体设备(-4.86%)、被动元件(-5.13%)。


我们选取了较有代表性的部分美股科技股,并将相关信息更新如下。本周涨幅较大的为美光科技(+15.08%)、英特尔(+5.41%)、阿斯麦(+4.09%)。

▌4.行业数据追踪
(1)存储芯片价格自2023年下半年以来小幅度反弹,但自2024年9月起,DRAM现货价格略有承压,部分DRAM细分产品价格自2025年2月中旬开始有所回升,波动上涨至6月,其中6月整体涨幅较大,DDR4价格已升至2022年的前期高点,7月起价格顶部震荡,9月起价格持续上涨,2026年2月起部分细分产品价格有所震荡。NAND Flash合约价格在大幅下滑后于2025年1月回升,涨势已延续至2026年1月。


(2)TV面板价格小幅回升后企稳,IT面板价格逐渐稳定。


▌5.风险提示
(1)下游终端需求复苏不及预期风险:下游需求复苏程度不及预期可能导致相关企业库存积压或相关工程建设进度放缓,并可能再度影响产业链内部分企业的稼动率;
(2)市场竞争加剧风险:国内部分细分成熟制程市场或因为参与者众多出现竞争激烈现象,大幅压缩产品利润空间,进一步影响企业业绩表现;
(3)地缘政治风险:国际贸易摩擦和相关进出口管制进一步升级,可能导致相关芯片、设备、原材料紧缺,或造成半导体供应链风险。
// 报告信息 //

证券研究报告:《OpenClaw引发Agent热潮,推理Token需求拉动算力增长——电子行业周报2026/3/9-2026/3/15》
对外发布时间:2026年03月16日
报告发布机构:东海证券股份有限公司
// 声明 //

一、评级说明:
1.市场指数评级:
看多—未来6个月内沪深300指数上升幅度达到或超过20%
看平—未来6个月内沪深300指数波动幅度在-20%—20%之间
看空—未来6个月内沪深300指数下跌幅度达到或超过20%
2.行业指数评级:
超配—未来6个月内行业指数相对强于沪深300指数达到或超过10%
标配—未来6个月内行业指数相对沪深300指数在-10%—10%之间
低配—未来6个月内行业指数相对弱于沪深300指数达到或超过10%
3.公司股票评级:
买入—未来6个月内股价相对强于沪深300指数达到或超过15%
增持—未来6个月内股价相对强于沪深300指数在5%—15%之间
中性—未来6个月内股价相对沪深300指数在-5%—5%之间
减持—未来6个月内股价相对弱于沪深300指数5%—15%之间
卖出—未来6个月内股价相对弱于沪深300指数达到或超过15%
二、分析师声明:
本报告署名分析师具有中国证券业协会授予的证券投资咨询执业资格并注册为证券分析师,具备专业胜任能力,保证以专业严谨的研究方法和分析逻辑,采用合法合规的数据信息,审慎提出研究结论,独立、客观地出具本报告。
本报告中准确反映了署名分析师的个人研究观点和结论,不受任何第三方的授意或影响,其薪酬的任何组成部分无论是在过去、现在及将来,均与其在本报告中所表述的具体建议或观点无任何直接或间接的关系。
署名分析师本人及直系亲属与本报告中涉及的内容不存在任何利益关系。
本报告基于本公司研究所及研究人员认为合法合规的公开资料或实地调研的资料,但对这些信息的真实性、准确性和完整性不做任何保证。本报告仅反映研究人员个人出具本报告当时的分析和判断,并不代表东海证券股份有限公司,或任何其附属或联营公司的立场,本公司可能发表其他与本报告所载资料不一致及有不同结论的报告。本报告可能因时间等因素的变化而变化从而导致与事实不完全一致,敬请关注本公司就同一主题所出具的相关后续研究报告及评论文章。在法律允许的情况下,本公司的关联机构可能会持有报告中涉及的公司所发行的证券并进行交易,并可能为这些公司正在提供或争取提供多种金融服务。
本报告仅供“东海证券股份有限公司”客户、员工及经本公司许可的机构与个人阅读和参考。在任何情况下,本报告中的信息和意见均不构成对任何机构和个人的投资建议,任何形式的保证证券投资收益或者分担证券投资损失的书面或口头承诺均为无效,本公司亦不对任何人因使用本报告中的任何内容所引致的任何损失负任何责任。本公司客户如有任何疑问应当咨询独立财务顾问并独自进行投资判断。
本报告版权归“东海证券股份有限公司”所有,未经本公司书面授权,任何人不得对本报告进行任何形式的翻版、复制、刊登、发表或者引用。
四、资质声明:
东海证券股份有限公司是经中国证监会核准的合法证券经营机构,已经具备证券投资咨询业务资格。我们欢迎社会监督并提醒广大投资者,参与证券相关活动应当审慎选择具有相当资质的证券经营机构,注意防范非法证券活动。
五、公众号声明: