(来源:东海研究)

证券分析师:
方霁,执业证书编号:S0630523060001
联系人:
方逸洋,董经纬,邮箱:fyy@longone.com.cn
// 报告摘要 //

国内半导体薄膜沉积设备龙头企业,业绩高速增长印证行业领先地位。作为国内半导体核心设备领域的领先企业,公司已构建起以薄膜沉积设备和先进键合及配套量检测设备为核心的双平台驱动格局。在薄膜沉积主赛道,公司以PECVD设备为基石,横向拓展至ALD、HDPCVD、SACVD等多类关键设备,其产品矩阵已广泛覆盖逻辑、存储芯片制造所需的薄膜材料及工艺应用。同时,公司前瞻性切入面向3D集成与先进封装的晶圆键合领域,其中混合键合设备已实现技术突破并进入客户验证,进一步巩固其平台化技术延伸能力。在半导体国产化加速与晶圆厂持续扩产的行业背景下,公司业绩实现高速增长,2020-2024年营业收入由4.4亿元攀升至41.0亿元,复合年增长率达75%;归母净利润自2021年扭亏为盈后连续三年保持增长,2024年达6.9亿元。截至2024年末,公司在手订单金额约94亿元,同比增长约46%,展现出强劲的市场需求与客户认可,持续印证了其技术稀缺性与产业卡位优势。
公司把握先进制程与三维集成趋势,薄膜沉积业务持续高增长。薄膜沉积作为半导体前道制造的核心环节,其技术演进与芯片制程提升及三维结构创新紧密相关。随着逻辑芯片向更先进制程推进、存储芯片向更高堆叠层数发展,对薄膜沉积设备的数量、工艺精度和复杂度的要求持续提升,市场规模持续扩张。2025年全球薄膜沉积设备市场规模约为244亿美元,约占晶圆制造设备市场的22%。按中国大陆半导体设备销售额占全球约42%的比例估算,对应中国大陆市场规模约为102亿美元,但该领域的国产化率不足20%,市场替代空间广阔。公司薄膜沉积设备在客户端产线生产运行稳定性表现优异,平均机台稳定运行时间(Uptime)超过 90%,达到国际同类设备水平。2024年,公司薄膜沉积设备业务实现销售收入约39亿元,同比增长50%,主打产品PECVD产品销售收入创历史新高,彰显了强大的增长动能。此外,公司推出的PECVD、ALD、SACVD、HDPCVD及Flowable CVD薄膜沉积设备,能够支撑逻辑芯片和存储芯片制造中所需的全部介质薄膜材料,覆盖约100多种关键工艺应用;其中,ALD设备在集成电路领域的薄膜工艺覆盖率位居国产设备厂商首位。公司在薄膜沉积领域的技术积累、产品全面性和市场领先地位,构成了公司业绩持续增长的坚实基本盘。
公司前瞻布局先进键合及配套量检测设备,开启未来成长新空间。随着半导体技术持续演进,三维集成已成为突破摩尔定律物理极限、实现芯片高密度、高性能与低功耗的关键路径,尤其在AI等应用的驱动下,正迎来高速发展期。据Yole预测,全球先进封装市场规模有望从2023年的43亿美元跃升至2029年的280亿美元,年复合增长率约37%。先进键合设备及配套量检测装备作为实现微米级互联、提升系统性能、突破“通信墙”的核心工艺环节,其市场需求与战略价值日益凸显。公司凭借前瞻性布局,持续投入研发,2024年相关业务实现销售收入0.96亿元,同比增长约49%。在W2W/D2W混合键合前表面预处理及键合设备领域,公司持续获得重复订单,产品陆续导入先进存储、逻辑及图像传感器等客户。此外,公司新推出的键合套准精度量测设备及键合强度检测设备也已通过客户验证,产业化应用持续扩大。随着混合键合设备逐步放量,公司有望在先进键合平台上进一步打开第二成长曲线,为三维集成领域提供具备竞争力的整体解决方案。
投资建议:首次覆盖,给予“买入”评级。公司专注集成电路制造前道工艺,以薄膜沉积设备为核心,其中PECVD设备为主要产品线,并横向覆盖SACVD、HDPCVD、ALD等高端设备,同时积极拓展三维集成设备领域。随着下游晶圆厂产能扩张及技术制程持续升级,设备需求稳步增长,叠加半导体设备国产替代长期趋势,公司未来发展空间广阔。我们预计公司2025-2027年营业收入分别为63.82、84.46和105.97亿元,同比增速分别为55.52%、32.35%和25.47%;归母净利润分别为10.41、16.27和24.48亿元,同比增速分别为51.32%、56.23%和50.48%,对应当前市值的PE分别为97.50、62.41和41.47倍,首次覆盖,给予“买入”评级。
风险提示:产品研发及验证进度不及预期风险;地缘政治风险;下游需求不及预期的风险。


// 正文 //

▌1.国内薄膜沉积设备龙头,业绩增长动力充沛
1.1公司战略路径清晰,产品矩阵日趋完善
(1)公司自2010年成立以来,持续聚焦于高端半导体设备领域,在薄膜沉积设备和三维集成设备(键合及配套量检测设备)方向深耕发展。公司在薄膜沉积方面已形成覆盖PECVD(等离子体增强化学气相沉积)、ALD(原子层沉积)、SACVD(次常压化学气相沉积)、HDPCVD(高密度等离子体化学气相沉积)及Flowable CVD(流动性化学气相沉积)等系列产品,可以支撑逻辑芯片、存储芯片中所需的全部介质薄膜材料的约100多种工艺应用。自2011年公司首台PECVD向中芯国际出货验证,2013年通过测试,逐步成为国内集成电路薄膜沉积设备领域的龙头企业。2023年,公司成功推出首台通过验证的晶圆对晶圆(W2W)混合键合设备,并在三维集成设备领域进一步拓展产品矩阵,包括W2W熔融键合设备、芯片对晶圆(D2W)混合键合设备及相关量检测设备,已获得重复订单并实现产业化应用。目前,公司产品已广泛应用于中芯国际、华虹集团、长江存储、厦门联芯等国内主流晶圆厂生产线。

(2)公司主营产品覆盖薄膜沉积设备和三维集成设备两大领域。薄膜沉积设备方面,公司提供包括PECVD、ALD、SACVD、HDPCVD及Flowable CVD等全系列产品。其中,PECVD设备作为核心产品,涵盖全系列薄膜材料,在国内集成电路制造产线中获得广泛应用;公司是集成电路领域国产ALD设备薄膜工艺覆盖率第一的设备厂商,ALD产品在存储芯片、逻辑芯片制造领域量产规模快速攀升;SACVD系列持续保持竞争优势,已形成稳定订单,其等离子体增强SAF薄膜工艺设备在客户端验证顺利,关键技术指标达到要求;HDPCVD产品订单持续增长,USG、FSG、STI等工艺设备均已实现产业化并不断扩大量产规模;自主研发的FlowableCVD设备也已完成多台客户验证并实现产业化应用。在三维集成设备领域,公司晶圆对晶圆混合键合设备已获得重复订单,同时新一代高速高精度混合键合产品已发往客户端验证。公司致力于为三维集成领域提供全面的技术解决方案,产品已出货至先进存储、逻辑、图像传感器等各类客户产线。

1.2股权结构均衡,专业化运营高效协同
(1)公司股权结构相对分散,无控股股东及实际控制人。截至2025年第三季度,国家集成电路产业投资基金股份有限公司为公司第一大股东,持股比例为19.57%;国投上海和中微公司分别持股13.48%和7.30%为公司第二、三大股东。公司下设多家控股子公司,分工明确,拓荆创益、拓荆上海、拓荆北京、拓荆青岛分别负责沈阳、上海、北京、青岛四地的半导体薄膜沉积设备研发、生产、销售及技术服务;拓荆键科专注于混合键合设备业务;岩泉科技为公司2023年新设的投资平台,围绕公司主业开展对外投资布局。

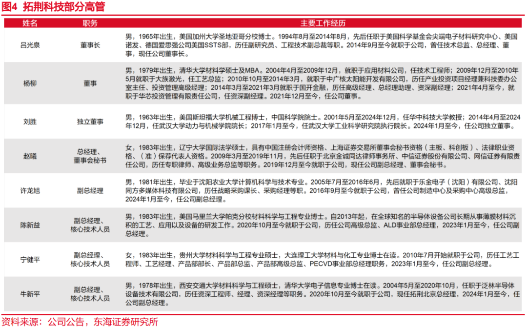
(2)公司管理团队兼具深厚的产业背景、国际化视野和扎实的专业能力。董事长吕光泉博士毕业于美国加州大学圣地亚哥分校,1994年8月至2014年8月,先后任职于美国科学基金会尖端电子材料研究中心、美国诺发、德国爱思强公司美国SSTS部;2014年9月至今就职于公司,成功领导完成PECVD、ALD、SACVD等设备研发并产业化应用。管理团队覆盖半导体工艺研发、设备制造、运营管理等关键领域,多位成员拥有全球领先半导体企业多年任职经历和国内外顶尖院校科研背景,在薄膜沉积设备等核心技术方向积累了丰富的研发与产业化经验。整体而言,公司团队技术底蕴深厚、管理能力突出,为公司在高端半导体设备领域的持续创新与业务拓展提供有力支撑。

1.3营收增势延续,利润有望逐步兑现
(1)公司营业收入保持高速增长态势,主要得益于新产品开发验证进展顺利以及产品竞争力不断提升。2020年至2024年,公司营收复合增长率达到75.19%。2025年前三季度,营业收入达到42.20亿元,同比激增85.27%。分产品方面,公司主营产品薄膜沉积设备持续保持竞争优势。2024年,该业务实现销售收入38.63亿元,同比增长50.29%。其中,作为核心产品的PECVD系列不断扩大量产规模,销售收入创下历史新高。同时,公司在三维集成设备领域取得显著进展,该系列产品收入于2024年达到0.96亿元,同比增长48.78%,反映出公司新产品开发和产业化落地成效显著。

(2)公司规模效应逐步释放,推动净利润进入高速增长阶段。自2021年扭亏为盈以来,公司归母净利润持续攀升。2025年前三季度,归母净利润达5.57亿元,同比大幅增长105.14%。公司毛利率为33.28%,同比下降10.31个百分点,自2024年起,公司毛利率在同行业公司中处于偏低水平,主要由于公司新产品及新工艺在收入中占比显著提升,而其在客户验证阶段的成本相对较高所致,后续伴随新设备进入规模量产,毛利率有望逐步改善提升。


(3)公司持续优化费用结构,显著提升经营、研发效率。在销售和管理费用方面,2024年公司销售费用率和管理费用率分别为7.06%和5.12%,较2020年分别降低8.17个百分点和1.29个百分点,体现出费用管控能力的显著增强。2025年前三季度,公司销售费用率、管理费用率和财务费用率分别为6.23%、4.94%和1.63%。研发方面,公司持续加强研发投入,不断丰富产品种类并拓展工艺应用。截至2025年半年报,公司累计申请专利1,783项(含PCT),获授权专利581项,其中发明专利294项。在业务布局方面,公司已成功完成PECVD、ALD、沟槽填充工艺及三维集成系列设备的产业化,并持续推进半导体关键部件的研发与验证。2025年前三季度,研发费用达4.85亿元,同比增长0.93%。随着研发成果逐步实现收入转化,营业收入持续快速增长,研发费用率近年来呈现下降趋势,体现出研发效益与运营效率的协同提升。


(4)公司在手订单充裕,为后续业绩增长提供有力支撑。公司持续优化客户结构,在巩固与国内龙头晶圆厂合作的基础上,成功拓展新客户,市场渗透率显著提升。随着产品及工艺覆盖度不断提高,公司在客户认可度增强的同时,销售订单实现大幅增长,2024年,公司在手订单金额约94亿元,同比增长约46%。此外,公司存货规模持续扩大,其中发出商品占比超过五成,也体现了公司在手订单的饱满,并为后续的订单交付奠定了扎实基础。

▌2.把握市场高速扩张机遇,深化薄膜设备平台布局
2.1薄膜沉积是集成电路制造的核心工艺之一
(1)薄膜沉积在集成电路制造中承担构建多层电路结构、提升器件性能等核心作用。薄膜沉积是一种在基底材料表面制备一层薄而均匀的固态材料膜的先进制造工艺。在集成电路制造中,通过不同的薄膜材料交替堆叠的三维结构,从而构成晶体管和电路的基本功能单元。根据工作原理不同,薄膜沉积主要可以分为物理气相沉积(PVD)和化学气相沉积(CVD)。
i. 物理气相沉积(PVD)技术是指在真空条件下采用物理方法将材料源(固体或液体)表面气化成气态原子或分子,或部分电离成离子,并通过低压气体或等离子体,在基体表面沉积具有某种特殊功能的薄膜的技术。PVD技术生长机理相对简单,沉积速率高,但一般只适用于平面的膜层制备。PVD镀膜技术主要分为三类:真空蒸发镀膜、真空溅射镀膜和真空离子镀膜。
ii. 化学气相沉积(CVD)是通过化学反应的方式,利用加热、等离子或光辐射等各种能源,在反应器内使气态或蒸汽状态的化学物质在气相或气固界面上经化学反应形成固态沉积物的技术,是一种通过气体混合的化学反应在基体表面沉积薄膜的工艺,可应用于绝缘薄膜、硬掩模层以及金属膜层的沉积。CVD技术的重复性和台阶覆盖性比PVD略好,但是工艺过程中影响因素较多,成膜的均匀性较差,并且难以精确控制薄膜厚度。
常压化学气相沉积(APCVD)作为最早的CVD设备,结构简单、沉积速率高,至今仍在工业中广泛应用。在其基础上发展出的低压化学气相沉积(LPCVD),因工作压力大幅降低,薄膜均匀性和沟槽覆盖填充能力得到改善,应用更为广泛。等离子体增强化学气相沉积(PECVD)在90nm及更早期的IC制造中至关重要,等离子体的引入显著降低了反应温度,同时提高了薄膜纯度和致密度,且不损伤已有电路。而专门用于高深宽比沟槽填充的次常压化学气相沉积(SACVD),其特有的高温(400-550℃)、高压(30-600Torr)工艺环境,可实现快速的沟槽填孔。
iii. 原子层沉积(ALD)是CVD的一种特殊形式,是以单原子膜形式一层一层的镀在基底表面的方法。将不同的气态前驱体交替、脉冲式地通入反应室,每种前驱体与基底表面发生饱和的化学吸附或反应,每次只沉积一个单原子层,通过循环次数可以精确控制薄膜厚度。相对于传统的沉积工艺,ALD拥有非常精准的膜厚控制和优越的台阶覆盖率,适合深槽结构薄膜生长,在先进芯片制造中不可或缺。



(2)公司覆盖的PECVD、ALD、SACVD、HDPCVD 及 Flowable CVD 设备均属于 CVD细分领域产品。各类设备基于差异化的技术原理,实现多种薄膜材料的高质量沉积,具备不同的物理与电学性能,可精准适配芯片制造中从介电层、隔离层到间隙填充等多样化工艺环节的需求。

2.2 国际龙头主导市场,国产替代空间广阔
(1)薄膜沉积设备市场持续增长,PECVD占据主导地位;随着中国半导体产业快速发展,本土市场需求不断扩大,中国市场在全球薄膜沉积领域的重要性显著提升。薄膜沉积设备是集成电路制造的关键工艺装备之一,所制备的功能薄膜是构成芯片微纳结构的核心材料层,其质量直接决定了芯片的电学性能与可靠性。由于不同芯片结构对薄膜材料、工艺参数及性能要求的多样性,薄膜沉积工序在芯片制造流程中应用广泛且需求持续增长,形成了规模庞大的专业设备市场。根据公司公告,2025年全球晶圆制造设备销售额约为1108亿美元,占半导体设备整体市场的90%左右。薄膜沉积设备作为晶圆制造的关键环节,历来在全球晶圆制造设备市场中占据约22%的份额。据此推算,2025年全球薄膜沉积设备市场规模已达到约244亿美元,显示出该环节在半导体产业链中持续且关键的地位。中国大陆半导体设备销售额约占全球的42%。由此推断,2025年中国薄膜沉积设备市场规模约为102亿美元。从设备结构来看,PECVD在薄膜沉积设备中占比最高,达到33%;管式CVD和非管式LPCVD分别占比12%和11%;ALD设备占比11%。PVD设备中,溅射PVD与电镀ECD合计占据整体薄膜沉积市场份额的23%。

(2)薄膜沉积设备国产化率整体较低,市场长期由三大国际巨头主导。全球半导体薄膜沉积设备市场呈现显著垄断格局,其中应用材料(AMAT)、泛林半导体(Lam)与东京电子(TEL)三大厂商合计占据约75%的市场份额。细分领域中,PVD设备市场由应用材料主导,长期维持超过80%的份额;CVD设备市场则主要由美日企业控制,前三大厂商占比约70%;ALD设备市场中,东京电子与先晶半导体分别以31%和29%的份额形成双强格局。整体而言,该市场技术壁垒高、头部集中度强,竞争结构趋于稳固。我国PVD设备在成熟制程的国产化率为15-20%,先进制程国产化率低于10%;CVD和ALD的国产化率均仅为5%-10%。

(3)薄膜沉积设备领域已开启国产化进程,各厂商依托差异化技术路径积极突破。拓荆科技以PECVD为核心,横向拓展ALD、SACVD、HDPCVD等关键设备;北方华创作为国内稀缺的PVD设备供应商,同时实现CVD、ALD、EPI、ECP等工艺全系列覆盖;中微公司在MOCVD设备领域保持技术领先,其钨系列LPCVD与ALD设备已全面通过客户端验证,金属栅系列多款产品性能达国际先进水平;盛美上海以清洗、电镀设备为基础,近年来持续推进薄膜沉积技术延伸,已在LPCVD、ALD、PECVD等工艺环节取得实质性进展。整体来看,国内企业正通过系统性技术攻关,逐步构建覆盖薄膜沉积核心工艺的自主化设备体系,展望未来薄膜沉积设备国产化率稳步提升。

(4)芯片工艺的持续演进、结构复杂化及先进制程的发展,显著推动了对薄膜沉积设备的需求。在晶圆制造中,薄膜发挥着形成导电或绝缘层、阻隔污染与杂质、提升吸光率及临时阻挡刻蚀等多重关键作用。随着集成电路向更精密化方向发展,芯片结构日趋复杂,线宽不断微缩,制造商所需薄膜种类持续增加,终端用户对薄膜性能的要求也日益提高。这一趋势对薄膜沉积设备提出了更高的技术要求,市场对高性能设备的依赖度逐步加深。生产线升级带动晶圆厂对薄膜沉积设备数量与性能的需求同步提升,这源于制程复杂度和工序量的大幅增加。在 FLASH 存储芯片领域,工艺从 2D NAND 转向 3D NAND 结构,结构复杂化使薄膜沉积设备需求持续增长。东京电子数据显示,该设备在 FLASH 产线资本开支中的占比从 2D 时代的 18% 升至 3D 时代的 26%。随着 3D NAND 层数不断增加,这一需求增长趋势仍将延续。在逻辑电路制造中,薄膜沉积工序数量随工艺进步显著上升,90nm CMOS 芯片约需 40 道工序,而 FinFET 工艺则超过 100 道。同时,薄膜材料从约 6 种增至近 20 种,对薄膜颗粒的要求从微米级提升至纳米级,这也进一步拉动了对先进薄膜沉积设备的需求。

2.3公司薄膜设备矩阵丰富,应用规模加速扩张
(1)公司薄膜沉积设备产品矩阵不断拓展,业务规模和市场应用正持续快速扩大。公司持续深化PECVD、ALD、SACVD、HDPCVD及Flowable CVD等薄膜沉积设备工艺布局,现已全面覆盖逻辑芯片与存储芯片所需各类介质薄膜材料,支持约100余种关键工艺应用。在客户端产线中,公司设备表现卓越,平均机台稳定运行时间(Uptime)超过90%,达到国际同类设备先进水平。截至2025年上半年,公司薄膜沉积设备在客户端产线累计流片量已突破3.43亿片,量产应用规模稳步提升。2024年,公司实现薄膜沉积设备销售收入38.63亿元,同比增长50.29%,整体业务持续强劲增长。

(2)公司PECVD设备已覆盖全系列介质薄膜材料,量产规模持续扩大。PECVD是芯片制造薄膜沉积工艺中的主要设备之一,通过射频激发低温等离子体,使反应气体在硅片表面沉积成膜。相较于传统CVD,PECVD能在更低温度下实现薄膜高速沉积,且薄膜致密性高、性能优异,同时避免损伤已有电路层,因而成为业内应用最广泛的薄膜沉积设备。PECVD设备是公司的核心产品,已覆盖全系列介质薄膜材料,包括通用介质薄膜(如SiO₂、SiN、TEOS等)和先进介质薄膜(如ACHM、LoK系列、ADC系列等)均实现产业化,广泛应用于国内集成电路产线;同时,其出色的稳定性、高产能与优异的薄膜工艺性能,持续获得客户复购与批量订单,量产规模不断扩大。
i. 公司面向先进存储领域自主研发的PECVD Supra-D OPN、SiB、高温SiN等工艺设备持续获得订单,多台设备已交付客户端验证,关键性能指标均满足技术要求。其中,Supra-D OPN设备用于沉积氧化硅掺杂多晶硅与氮化硅薄膜,作为3D NAND顶部选择栅极,可实现对特定垂直存储串的精确选择与信号调控;Supra-D SiB和高温SiN设备用于沉积高性能硬掩模,前者具有高刻蚀选择比,可减薄硬掩模厚度并提升均匀性,后者兼具高薄膜密度与宽应力可调范围,适配DRAM等高刻蚀比工艺需求。
ii. 基于新型设备平台(PF-300T Plus/PF-300M)及新型反应腔(pX/Supra-D),公司PECVD Stack(ONO叠层)、ACHM等先进工艺设备已实现大批量出货并通过客户验证,满足先进制程对高产能与薄膜性能的严苛要求。截至2025年上半年,累计出货反应腔已超过340个。
iii. 公司PECVD Bianca工艺设备持续获得客户复购,该设备可在不依赖翻片与去边工艺的条件下实现晶圆背面沉积,有效纠正翘曲并提供保护,简化制程、降低成本。截至2025年上半年,累计出货反应腔超过60个,量产规模持续扩大。
iv. 公司高产能设备NF-300H可同时处理18片晶圆,已在三维集成等领域实现产业化,用于沉积超厚TEOS等薄膜并持续扩产。此外,更高产能平台NF-300M搭载Supra-H反应腔,可同时处理24片晶圆,目前已完成样机研发与制造,正进行工艺调试。该设备支持多层ONO叠层沉积,具备高均匀性与工艺集成能力,旨在满足先进存储芯片的尖端生产需求。
v. UV Cure设备主要用于薄膜紫外线固化后处理,可有效改善薄膜性能,提升其应力和硬度等关键指标。该设备与公司PECVD设备配套使用,为PECVD HTN、Lok-Ⅱ等薄膜工艺提供紫外线固化支持,目前持续获得客户订单并出货,量产规模不断扩大。2024年,公司UV Cure设备累计出货反应腔已超过30个。

(3)公司ALD产品覆盖PE-ALD与Thermal-ALD两大技术路线,分别布局介质和金属薄膜材料。ALD设备通过循环反应逐层沉积单原子膜,可实现对复杂基底表面的全覆盖成膜。其具备优异的高深宽比覆盖能力、极窄沟槽开口的台阶覆盖率以及精准的薄膜厚度控制,因此在先进逻辑芯片与存储芯片制造中,成为实现关键尺寸精确控制不可或缺的核心设备。公司ALD产品主要包括PE-ALD与Thermal-ALD两类。PE-ALD 采用等离子体增强反应活性,具有沉积速度快、温度较低等特点,适用于硅基介质薄膜沉积。公司PE-ALD已覆盖高低温、高质量SiO₂、SiN、SiCO等多种薄膜工艺,并在填孔、侧墙、衬垫层等工艺中广泛应用。公司基于业界领先平台VS-300T开发的PE-ALD设备持续获得多台订单,验证进展顺利,可用于双重/多重曝光图形转移及先进封装TSV隔离层等关键工艺,展现优异的片内均匀性。基于PF-300T与高产能平台NF-300H开发的PE-ALD SiO₂及SiCO设备也已实现出货并通过验证,在存储与逻辑芯片领域的量产规模正快速提升。Thermal-ALD 依靠热能驱动表面反应,具备反应温度较高、台阶覆盖率优越、薄膜质量好等优势,适用于金属、金属氧化物及氮化物等薄膜沉积。该设备已实现产业化,其中Thermal-ALD TiN持续获得订单并扩大出货,覆盖先进逻辑与先进封装客户,验证顺利;Al₂O₃、AlN等工艺也在多家客户端顺利推进。未来,公司将持续拓展 Thermal-ALD 其他薄膜工艺,扩大金属及金属化合物等先进薄膜材料应用。公司利用超募资金在上海临港新片区建设的“半导体先进工艺装备研发与产业化项目”,已建成集先进ALD设备研发与产业化的基地,并于2025年6月投入使用,重点面向临港周边客户群提供半导体设备产业化支持,预计将进一步推动公司ALD设备业务收入的增长。

(4)公司研发的SACVD、HDPCVD及Flowable CVD等沟槽填充系列薄膜设备,可覆盖浅槽隔离与金属前介质层等关键填充工艺,产品性能全面满足客户产线要求。随着芯片制程持续微缩,器件结构中的沟槽日益加深、开口愈加狭窄,对填充工艺的均匀性、致密性和无缺陷性提出了更高要求。槽填充系列薄膜设备能够有效覆盖从中等到极高深宽比的各种结构填充需求,是保障芯片性能与可靠性的关键环节。SACVD设备主要用于深宽比7:1以下的沟槽填充,其特有的高温高压反应环境可实现快速且优越的填孔性能。报告期内,公司SACVD产品保持竞争优势,持续获得客户订单并扩大量产规模;同时,新推出的等离子体增强SAF薄膜工艺设备也在客户端顺利验证,关键指标已达客户要求。HDPCVD设备适用于深宽比5:1以下的沟槽填充,通过同时进行沉积与溅射,可形成致密且杂质含量更低的薄膜。报告期内,该设备持续获得订单并量产放量,目前已实现USG、FSG及STI等多种薄膜工艺的产业化。Flowable CVD设备能够实现高深宽比结构的无孔洞填充,通过沉积高质量介电薄膜并经固化、氧化处理后,可完全填满间隙。截至报告期末,公司自主研发的Flowable CVD产品已通过多台客户验证并实现产业化应用。

▌3.进军三维集成设备领域,构筑未来增长新支柱
3.1混合键合是先进封装与三维集成的核心工艺
(1)键合设备是半导体制造中实现芯片与芯片、芯片与基板或晶圆间物理连接与电气互连的关键工艺环节。当前前道制程因芯片制程持续缩小而面临工艺挑战,先进封装技术已成为突破尺寸限制、延续摩尔定律的有效路径。键和设备是要在微观尺度完成高精度、高可靠性及高强度的集成,直接决定芯片的最终性能、尺寸与可靠性,是先进封装、MEMS及三维集成等技术得以实现的基础。从技术演进看,键合工艺经历了从引线键合、倒装芯片键合,到热压键合、扇出封装,直至当前混合键合的发展历程。这一过程伴随着连接密度的大幅提升、精度从微米级迈向亚微米级,以及能效的显著优化,反映出键合技术从后道辅助工序逐步发展为影响系统集成密度与整体性能的战略性制造平台。在工艺分类上,键合可分为永久键合与临时键合两大类。永久键合主要包括直接键合(如熔融键合、混合键合)、有中间层键合(如金属热压键合、共晶键合),各自针对不同集成需求与材料体系,推动半导体封装向更高性能、更高密度的方向发展。


(2)混合键合技术作为实现芯片三维集成的关键工艺,主要通过晶圆对晶圆(W2W)和芯片对晶圆(D2W)两种技术路径实现。混合键合是金属键合(业界主流为铜-铜键合)与熔融键合混合进行,实现无凸点、永久性键合的先进三维集成技术。该技术能够实现芯片之间的直接超细间距互连,将连接密度提升至10K-1MM/mm2以上,精度达到0.5至0.1μm级别,同时将单位比特能耗进一步降低至0.05pJ/Bit。随着高密度封装持续向更精细间距发展,混合键合或将逐步成为主流工艺,相应的混合键合设备也有望成为未来封装市场中的核心装备。混合键合主要分为晶圆到晶圆(Wafer-to-Wafer,W2W)键合和芯片到晶圆(Die-to-Wafer,D2W)键合两种类型。W2W键合采用“先对准,后键合”流程,在两片整片晶圆完成高精度对准后,于真空环境中进行直接键合。其优势在于工艺步骤简化、洁净度高,避免切割污染,整体良率高且成本可控。该技术适用于面积较小、良率较成熟的标准芯片,如CMOS图像传感器及3D NAND等,目前已实现微米级键合间距的量产。D2W键合通过拾取、放置单颗芯片至基础晶圆上实现,支持芯片级测试与筛选,可进行异构集成。然而,其涉及更多机械运动,污染风险较高,且在亚微米级对准与界面共面性控制方面技术难度大、成本更高。该技术适用于大芯片、先进封装及HBM等多层堆叠场景。整体来说,W2W工艺成熟、适合标准化量产,而D2W灵活性强、面向异构集成,两者分别满足不同先进封装与集成需求。

3.2混合键合前景广阔,国内厂商积极入局卡位
(1)AI需求推动先进封装市场规模高速增长,混合键合设备市场空间广阔。据Yole预测,全球先进封装市场规模有望从2023年的43亿美元跃升至2029年的280亿美元,年复合增长率约37%。Besi预测2025至2026年混合键合技术将在存储芯片领域逐步导入,在中性假设下,仅计算核心存储芯片应用,混合键合设备年需求量预计将在2030年达到1400套。由于该类设备的平均售价明显高于热压键合系统,以每台约200万美元计算,2030年对应市场空间可望达到28亿美元。细分混合键合市场来看,Yole的数据显示,2020年至2027年,D2W混合键合市场预计将从0.6亿美元增长至2.3亿美元,复合年增长率高达69%,主要得益于AMD、英特尔、美光、SK海力士和三星等行业龙头的技术布局。同时,混合及熔融键合也推动了W2W混合键合市场的发展,该领域在2020年至2027年间的复合年增长率约为16%,市场规模预计从2.6亿美元扩大至5.1亿美元。W2W技术目前广泛应用于3D堆叠,以及CIS、3D NAND、AI处理器、MEMS和工程衬底等关键领域。EVG数据表示,在CIS和3D NAND存储领域,W2W混合键合已率先实现量产,如索尼的CIS和长江存储的3D NAND产品。在HBM存储、DDR6+等存储领域,混合键合正处于持续研发与验证阶段;SoIC、SRAM与逻辑堆叠等逻辑端应用亦在规划中,显示出该技术从成熟领域向更复杂集成场景快速扩展的发展路径。


(2)全球混合键合机市场目前由 Besi、EVG 等国际厂商主导。全球混合键合设备市场呈现高度集中的竞争格局,龙头企业Besi占据主导地位,市场份额高达67%。该公司设备广泛应用于3DIC、MEMS和先进封装等领域,在高端市场具有显著技术优势。此外,奥地利EVG和德国SUSS也是该市场的重要供应商。近年来,我国混合键合设备产业正在加速发展,以拓荆科技、迈为股份为代表的国内厂商已积极布局该领域。随着关键技术逐步突破,国产设备竞争力持续增强,有望在未来几年内实现市场份额的有效提升。

3.3公司键合设备持续放量,业绩增长可期
(1)公司三维集成设备业务持续突破,W2W混合键合设备、D2W键合前表面预处理设备获得重复订单并扩大产业化应用,配套的量测设备也已通过客户验证。公司推出了应用于三维集成领域的先进键合设备(包括混合键合、熔融键合设备)及配套使用的量检测设备。其中,公司最早实现产业化的W2W混合键合设备Dione 300,其关键技术指标与产能均已达到国际同类产品量产水平,并持续获得客户重复订单。针对非电气连接的晶圆键合需求,公司开发了可实现低应力熔融键合的Dione 300F设备,并已获得客户订单。在D2W键合领域,公司的表面预处理设备Propus是国内唯一应用于该生产线的同类设备,已实现产业化并稳定获得重复订单;而D2W混合键合设备Pleione则实现了百纳米级精度的芯片顺序拾取与键合,已成功出货。此外,公司还自主开发了键合精度量测设备Crux 300与键合强度检测设备Ascella 300,二者均已完成客户验证,形成了从预处理、键合到检测的完整解决方案,全面支撑三维集成技术向更高密度与更优性能发展。2024年,在应用于三维集成领域的先进键合设备及配套量检测设备方面,公司实现产品销售收入0.96亿元,同比增长48.78%。

▌4.盈利预测
4.1业务拆分与假设
根据公司公告披露的业务拆分,我们将拓荆科技的业务分为半导体专用设备与其他业务并分别作盈利预测,其中:
(1)半导体专用设备:公司半导体专用设备业务以薄膜沉积设备为核心,并逐步拓展先进键合设备及配套量检测设备。随着产品布局与工艺覆盖度的不断完善,公司市场渗透率持续提高,客户认可度不断增强,客户结构日益多元化,带动销售订单大幅提升。截至2024年末,公司在手订单金额约94亿元,为后续业绩增长奠定坚实基础。长期来看,公司将持续受益于国内晶圆产能扩张及半导体设备国产替代加速的趋势。我们预计2025-2027年,公司半导体专用设备业务营收将分别达到61.05、79.57和97.99亿元,同比增长54.24%、30.32%和23.16%,毛利率分别为35.38%、36.46%和38.59%。
(2)其他业务:公司其他业务主要包括设备相关的备品备件销售及技术服务。随着薄膜沉积设备和三维集成设备的需求持续增长,相应的备品备件与配套技术服务规模也将同步提升。我们预计公司其他业务2025-2027年营收分别为2.76、4.90和7.98亿元,同比增长90.47%、77.26%和62.93%,毛利率分别为63.63%、64.45%和64.85%。

盈利预测结果:我们对公司 2025-2027年各类费用等进行了预测,最终预计公司 2025-2027年营业收入分别为63.82、84.46和105.97亿元,同比增速分别为55.52%、32.35%和25.47%;归母净利润分别为10.41、16.27和24.48亿元,同比增速分别为51.32%、56.23%和50.48%。

4.2可比公司估值
公司业务聚焦于薄膜沉积与先进键合及配套量检测半导体设备,其业务属性与集成电路前道工艺核心设备企业高度相近。为此,我们选取北方华创、中微公司、芯源微及盛美上海作为可比公司。根据预测数据,可比公司2025-2027年的平均PE分别为109.15、67.61和47.96倍,公司对应期间的PE分别为97.50、62.41和41.47倍。未来三年,公司估值低于可比公司均值,具备相对投资价值。

▌5.风险提示
(1)产品研发及验证进度不及预期风险:公司有多种设备正处于客户验证阶段,且有新款设备在研中,若进展不及预期,或将导致相关产品盈利贡献低于预期;
(2)地缘政治风险:目前中美关系正处于博弈阶段,半导体相关政策走向尚不明朗,若紧张局势进一步升级,或导致国内半导体供应链风险加剧,进一步影响公司业绩;
(3)下游需求不及预期的风险:
受芯片需求放缓影响,若下游晶圆代工产业扩产规模及进度不及预期,则对半导体设备的需求将会有所下降

// 报告信息 //

证券研究报告:《拓荆科技(688072):深耕薄膜沉积技术护城河,打造混合键合第二增长极——公司深度报告》
对外发布时间:2026年01月27日
报告发布机构:东海证券股份有限公司
// 声明 //

一、评级说明:
1.市场指数评级:
2.行业指数评级:
3.公司股票评级:
二、分析师声明:
本报告署名分析师具有中国证券业协会授予的证券投资咨询执业资格并注册为证券分析师,具备专业胜任能力,保证以专业严谨的研究方法和分析逻辑,采用合法合规的数据信息,审慎提出研究结论,独立、客观地出具本报告。
本报告仅供“东海证券股份有限公司”客户、员工及经本公司许可的机构与个人阅读和参考。在任何情况下,本报告中的信息和意见均不构成对任何机构和个人的投资建议,任何形式的保证证券投资收益或者分担证券投资损失的书面或口头承诺均为无效,本公司亦不对任何人因使用本报告中的任何内容所引致的任何损失负任何责任。本公司客户如有任何疑问应当咨询独立财务顾问并独自进行投资判断。
四、资质声明:
东海证券股份有限公司是经中国证监会核准的合法证券经营机构,已经具备证券投资咨询业务资格。我们欢迎社会监督并提醒广大投资者,参与证券相关活动应当审慎选择具有相当资质的证券经营机构,注意防范非法证券活动。