转自:前瞻产业研究院
以下数据及分析来自于前瞻产业研究院防火墙研究小组发布的《中国防火墙行业市场前瞻与投资战略规划分析报告》。
行业主要公司:深信服(300454.SZ);天融信(002212.SZ);山石网科(688030.SH);迪普科技(300768.SZ);锐捷网络(301165.SZ);启明星辰(002439.SZ);奇安信(688561.SH);绿盟科技(300369.SZ)等
本文核心数据:防火墙行业上市公司汇总;业务布局;业绩对比;业务规划。
1、防火墙行业上市公司汇总
防火墙是网络安全体系的核心基石,是政企及个人网络安全的“第一道防线”。目前,我国防火墙行业上市公司主要分布在产业链上游。位于产业链上游的上市公司为龙芯中科(688047.SH)、中科曙光(603019.SH)等;位于产业链中游防火墙产品的上市企业是深信服(300454.SZ)、天融信(002212.SZ)、山石网科(688030.SH)、迪普科技(300768.SZ)、锐捷网络(301165.SZ)、启明星辰(002439.SZ)、奇安信(688561.SH)、绿盟科技(300369.SZ)。


我国防火墙行业的上市公司中,2024年,营业收入最高的是联想,营业收入高达1147.67亿元。其次是浪潮信息,2024年营业收入为1147.67亿元。


我国防火墙行业上市公司主要分布在北京、广东、四川等省份,其中北京有龙芯中科、联想、奇安信、飞天诚信、启明星辰、绿盟科技,广东有中际旭创、深信服、天融信,四川有新易盛、电科网安,湖北、山东、天津、江苏、浙江、福建、上海等均有少部分上市公司分布。

2、防火墙行业上市公司基本信息对比
从防火墙行业的上市企业布局和已有公开信息分析,注册资本最多的是绿盟科技,而成立时间最早的是天融信,招投标信息最多的则是锐捷网络,招投标信息条数为7141条。

3、防火墙行业上市公司防火墙业务营收情况对比
从业务营收上看,中国防火墙行业上市公司关于防火墙业绩均纳入网络安全业绩范畴,业绩表现各异。根据IDC研究报告,深信服公司下一代防火墙自2016-2024年连续9年在统一威胁管理类别中的国内市场占有率排名第二。2024年,深信服网络安全(含防火墙)营业收入为36.29亿元。其次是奇安信,2024年奇安信安全产品业务(含防火墙)营业收入为26.53亿元。

2024年中国防火墙行业代表性上市公司毛利率均在60%。2024年,深信服是防火墙行业代表性上市公司中防火墙业务毛利率最高的,网络安全(含防火墙)毛利率为79.31%。此外,山石网科公司网络安全(含防火墙)毛利率为71.97%。总体来看,中国防火墙行业上市公司防火墙相关业务盈利能力十分可观。

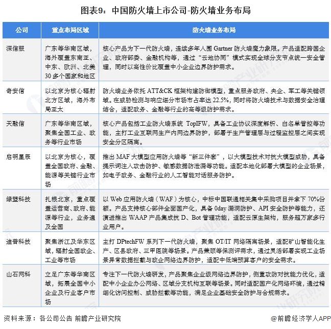
4、防火墙行业上市公司业务布局对比
中国防火墙上市公司的防火墙业务布局呈现区域聚焦与全国辐射结合、技术创新与场景深耕并行的特征。深信服以华南为核心,业务覆盖国内外30多个国家和地区,凭借“云地协同”模式与高性价比,兼顾跨国企业与中小企业需求;奇安信立足北京辐射北方,拓展海外市场,聚焦政府、央企等关键领域,依托ATT&CK框架构建高等级防护体系。

5、防火墙行业上市公司防火墙业务规划对比
中国防火墙上市公司的防火墙业务规划聚焦技术迭代、场景深耕与模式创新,形成差异化发展路径。未来,中国防火墙代表性上市公司防火墙业务规划如下:

更多本行业研究分析详见前瞻产业研究院《中国防火墙行业市场前瞻与投资战略规划分析报告》
同时前瞻产业研究院还提供产业新赛道研究、投资可行性研究、产业规划、园区规划、产业招商、产业图谱、产业大数据、智慧招商系统、行业地位证明、IPO咨询/募投可研、专精特新小巨人申报、十五五规划等解决方案。如需转载引用本篇文章内容,请注明资料来源(前瞻产业研究院)。
更多深度行业分析尽在【前瞻经济学人APP】,还可以与500+经济学家/资深行业研究员交流互动。更多企业数据、企业资讯、企业发展情况尽在【企查猫APP】,性价比最高功能最全的企业查询平台。