(来源:东海研究)

证券分析师:
方霁,执业证书编号:S0630523060001
联系人:
方逸洋,邮箱:fyy@longone.com.cn;董经纬,邮箱:djwei@longone.com.cn
// 报告摘要 //

电子板块观点:美光2026财年第一季度业绩超出预期,在AI浪潮持续驱动存储需求激增的背景下,公司单季营收达到136.4亿美元,同比大幅增长57%,预计下一财季营收将进一步攀升至187(±4)亿美元,展现其在高端存储市场的持续领先地位与增长动能。小米正式发布并开源其新一代大模型 MiMo-V2-Flash,该模型展示了卓越的性能表现,更在推理性价比上实现了显著突破,有望加速中国大模型向规模化、普惠化应用的产业演进。当前电子行业需求持续复苏,供给有效出清,存储芯片价格上涨,我国国产化力度超预期。建议关注AI算力、AIOT、半导体设备、关键零部件和存储涨价等结构性机会。
美光2026财年第一季度业绩全面超越市场预期,AI推动存储需求持续激增。公司营收达136.4亿美元,环比增长21%,同比增长57%;毛利率为56.8%,环比提升11ptcs,主要得益于定价提高、成本控制和有利的产品组合。公司表示,营收增长主要得益于更高的定价,并指出存储芯片供应将保持“显著短缺”,这一态势预计将持续至2026年及更久。从具体业务看,以云存储为代表的AI相关需求是核心增长引擎。云存储业务营收同比暴涨99.5%,达52.84亿美元,毛利率高达66%,运营利润率达55%,均为各业务部门最高;数据中心业务营收23.79亿美元,环比大幅增长,毛利率为51%。在AI浪潮的强劲推动下,市场对高带宽内存(HBM)的需求持续激增。公司预测,HBM的整体有效市场将以高达约40%的年复合增长率,从2025年的约350亿美元迅速扩张至2028年的约1000亿美元。美光将持续积极加大投资力度,公司首席财务官Mark Murphy宣布,将把2026财年的资本支出预算从原计划的180亿美元大幅上调至约200亿美元。此次增加的投资将重点用于保障HBM的供应能力以及加速新一代1-gamma DRAM制程节点的量产,旨在全力扩大产能,满足未来市场对高性能存储的爆发性需求。基于强劲的业绩和前景,美光预计2026年第二财季营收将达到187亿美元(±4亿美元),毛利率将进一步攀升至 68%(±1%),预计每股收益将达到创纪录的 8.42 美元(±0.20 美元)。
小米于12月16日正式发布并开源其新一代大模型 MiMo-V2-Flash,该模型展示了卓越的性能表现,更在推理性价比上实现了显著突破。该模型是一款总参数量达309B(激活15B)的混合专家模型,其核心创新在于通过引入混合注意力架构与多层MTP推理加速技术,在多个智能体评测基准中跻身全球开源模型TOP2,代码能力更是超越所有开源模型,达到与顶尖闭源模型Claude 4.5 Sonnet相当的水平。MiMo-V2-Flash最突出的优势在于其极致的推理性价比,在达到顶尖性能的同时,其API调用成本仅为对标闭源模型的2.5%,且生成速度提升一倍,具体定价为输入0.7元/百万tokens,输出2.1元/百万tokens。该模型在技术上实现了从底层架构到训练基础设施的深度协同优化。其MTP技术能够灵活适配不同硬件,通过调整批次大小和并行层数来最大化GPU算力利用率,从而实现高吞吐与低延迟的平衡。尤为重要的是,该架构设计特别适合高效的强化学习训练。它既能支持小批次的On-Policy训练保证稳定性与效率,又能通过提升长尾样本的计算效率缓解GPU闲置问题,突破了传统大批次Off-Policy训练范式的局限。小米凭借此模型,不仅展示了深厚的技术工程化能力,更可能成为推动大模型普惠化应用的关键变量。后续建议关注其开源社区的活跃度、实际商业场景的采用案例,以及对其自身手机、汽车、物联网等业务的反哺效应。
电子行业本周跑输大盘。本周沪深300指数下跌0.28%,申万电子指数下跌3.28%,跑输大盘3.00点,涨跌幅在申万一级行业中排第31位,PE(TTM)63.01倍。截止12月19日,申万电子二级子板块涨跌:半导体(-3.49%)、电子元器件(-3.65%)、光学光电子(-1.35%)、消费电子(-3.50%)、电子化学品(-2.31%)、其他电子(-4.63%)。海外方面,台湾电子指数下跌3.02%,费城半导体指数上涨0.49%。
投资建议:行业需求在缓慢复苏,AI投资持续超预期,存储芯片涨价幅度超预期;海外压力下自主可控力度依然在不断加大,目前市场资金热度相对较高,建议逢低布局。建议关注:(1)受益海内外需求强劲AIOT领域的乐鑫科技、恒玄科技、瑞芯微、中科蓝讯、炬芯科技、全志科技、晶晨股份、翱捷科技、泰凌微。(2)AI创新驱动板块,算力芯片关注寒武纪、摩尔线程、海光信息、龙芯中科、澜起科技;光器件关注源杰科技、中际旭创、新易盛、天孚通信、光迅科技;PCB板块关注胜宏科技、沪电股份、深南电路、生益科技、东山精密等;存储关注江波龙、德明利、佰维存储、兆易创新、北京君正;服务器与液冷关注英维克、中石科技、飞荣达、思泉新材、工业富联。(3)上游供应链国产替代预期的半导体设备、零组件、材料产业,关注北方华创、中微公司、拓荆科技、华海清科、盛美上海、富创精密、新莱应材、中船特气、华特气体、安集科技、鼎龙股份、晶瑞电材。(4)价格触底复苏的龙头标的。关注功率板块的新洁能、扬杰科技、东微半导;CIS的韦尔股份、思特威、格科微;模拟芯片的圣邦股份、思瑞浦、美芯晟、芯朋微等。
风险提示:(1)下游需求复苏不及预期风险;(2)国产替代进程不及预期风险;(3)地缘政治风险。
// 正文 //

▌1.行业新闻
1)沐曦股份科创板上市首日涨幅692%,市值破3300亿成国产GPU龙头
国产GPU企业沐曦股份正式在科创板上市,发行价为每股104.66元,首日交易收盘价达到830.90元,单日涨幅达692.95%,总市值突破3300亿元。以收盘价计算,中签一签(500股)的投资者账面盈利超过36.3万元,使其成为2025年度最受瞩目的高回报新股之一,反映出资本市场对国产高端图形处理器芯片领域的高度认可与积极预期。(信息来源:同花顺财经)
2)美光营收增长57%,2026财年资本开支上调至200亿美元
全球存储芯片巨头美光科技公布2026财年第一财季报告。财报显示,公司第一季度营收为136.4亿美元,同比增长57%;按GAAP口径计算毛利率为56%;按GAAP口径计算,净利润为52.4亿美元,摊薄后每股收益为4.6美元,均超出市场预期。财报公布后,收跌逾3%的美光股价拉升,盘后一度涨超9%,最高达246.21美元/股。业绩指引方面,美光预计第二财季营收为187亿美元;GAAP口径下,毛利率预计为67.0%,摊薄后每股收益预计为8.19美元,均超出市场预期。(信息来源:同花顺财经)
3)小米宣布对开发者开放MiMo大模型和CarIoT硬件生态
12月17日,2025小米“人车家全生态”合作伙伴大会在北京召开。会上,小米宣布对开发者开放MiMo大模型、CarIoT硬件生态。据了解,此次小米宣布正式开源的Xiaomi MiMo-V2-Flash,是专为极致推理效率自研的混合专家(MoE)大语言模型,具备代码与Agent能力强、生成速度快、推理成本低等特点。该模型总参数量 309B,活跃参数量 15B,专为智能体 AI 设计,专注于快。(信息来源:同花顺财经)
4)ADI宣布涨价,涨幅最高30%
12月18日消息,模拟芯片大厂亚德诺半导体(ADI)近日向客户发出涨价通知,计划于2026年2月1日起对全系列产品进行涨价。ADI在调价函中解释称,此次涨价主要是受原材料、人力、能源及物流领域持续通胀压力影响。新的价格将适用于所有未发货的订单,已经发货的订单则按原价执行。根据业内消息显示,ADI此次涨价将会针对不同客户层级及料号推出差异化调价方案,整体的涨价幅度约为15%。其中,近千款军规级MPNs产品(后缀/883)涨幅或高达30%,具体执行细则正处于最终敲定阶段(信息来源:同花顺财经)
5)国家统计局:11月份规模以上电子专用材料制造、集成电路制造增加值分别增长30.9%、32.4%
12月15日,国家统计局新闻发言人付凌晖在国新办发布会上表示,11月份,规模以上电子专用材料制造、集成电路制造增加值分别增长30.9%、32.4%。智能产品生产较快增长。11月份,智能车载设备制造、智能无人飞行器制造增加值分别增长30%、49.3%,工业机器人产量增长20.6%。绿色转型推动下,新能源产业发展态势较好。11月份,新能源汽车、汽车用锂离子动力电池产量分别增长17%、32.7%。绿色材料生产快速增长。11月份,高性能化学纤维、生物基化学纤维产量分别增长41.3%、27.7%。(信息来源:同花顺财经)
6)昂瑞微登陆科创板上市,上市首日股价涨逾170%
12月16日,北京昂瑞微电子技术股份有限公司(以下简称:“昂瑞微”)正式登陆科创板。上市首日,昂瑞微高开,股价一度触及244元/股。截至发稿,昂瑞微涨174.27%,报227.81元/股,市值226.74亿元。昂瑞微是专注于射频、模拟领域的集成电路设计企业。作为国家级专精特新重点“小巨人”企业,聚焦射频前端芯片、射频SoC芯片及其他模拟芯片的研发、设计与销售,为智能移动终端、物联网、智能汽车、卫星通信等领域提供高性能、高可靠性、低功耗、高集成度的核心器件及系统级解决方案。(信息来源:同花顺财经)
7)本田中国工厂因半导体短缺面临停产减产
受全球半导体供应短缺影响,本田汽车宣布将对其在华及日本工厂的生产计划进行调整。据了解,本田与广汽集团的合资工厂将于12月29日起停产5天,以应对当前的芯片供应危机。此次生产调整涉及本田在中国和日本的多家生产基地。除了中国工厂的停产计划外,日本本土工厂也将在2026年1月5日至6日期间停产两天,7日至9日的产量也将低于原定计划。(信息来源:同花顺财经)
8)Counterpoint:内存芯片短缺将导致明年全球智能手机出货量下滑 2.1%,平均售价上涨 6.9%
据行业追踪机构 Counterpoint Research 发布的报告显示,受内存芯片短缺推高成本、压缩产能的影响,明年全球智能手机出货量或将下滑 2.1%。该机构在周二发布的研究报告中指出,受电子元器件整体成本上涨 10% 至 25% 的影响,明年全球智能手机平均售价将上涨 6.9%。内存芯片短缺对智能手机市场的冲击将呈现结构性差异,其中荣耀、OPPO 等中国品牌因利润率较低,抗风险能力相对更弱,中低端入门机型受到的影响尤为显著。(信息来源:同花顺财经)
9)粤芯半导体创业板IPO获受理 拟募资75亿元
12月19日,粤芯半导体技术股份有限公司(简称“粤芯半导体”)创业板IPO获深交所受理,预计募资75亿元。招股书显示,粤芯半导体是一家致力于为境内外芯片设计企业提供12英寸晶圆代工服务和特色工艺解决方案的集成电路制造企业。公司以特色工艺晶圆代工为核心商业模式,服务芯片设计公司和终端客户,主要客户涵盖境内外多家一流半导体行业设计公司。公司具备集成电路、功率器件等产品的工艺研发与制造能力,产品应用领域覆盖消费电子、工业控制、汽车电子和人工智能等。(信息来源:同花顺财经)
10)全球首款2nm手机芯片发布
三星在全球移动半导体行业投下一颗重磅炸弹:正式推出业内首款2纳米工艺智能手机应用处理器——Exynos 2600系统芯片。这款芯片是由三星电子设备解决方案事业部下属的系统LSI业务部门设计,通过三星自营的晶圆厂采用2纳米环绕栅极(GAA)工艺制造而成的,采用了基于Arm v9.3架构的新10核CPU设计,由一个高性能核心以高达3.8GHz的频率运行,辅以3个性能核心和6个效率核心,三星宣称其性能提升了高达39%。(信息来源:同花顺财经)
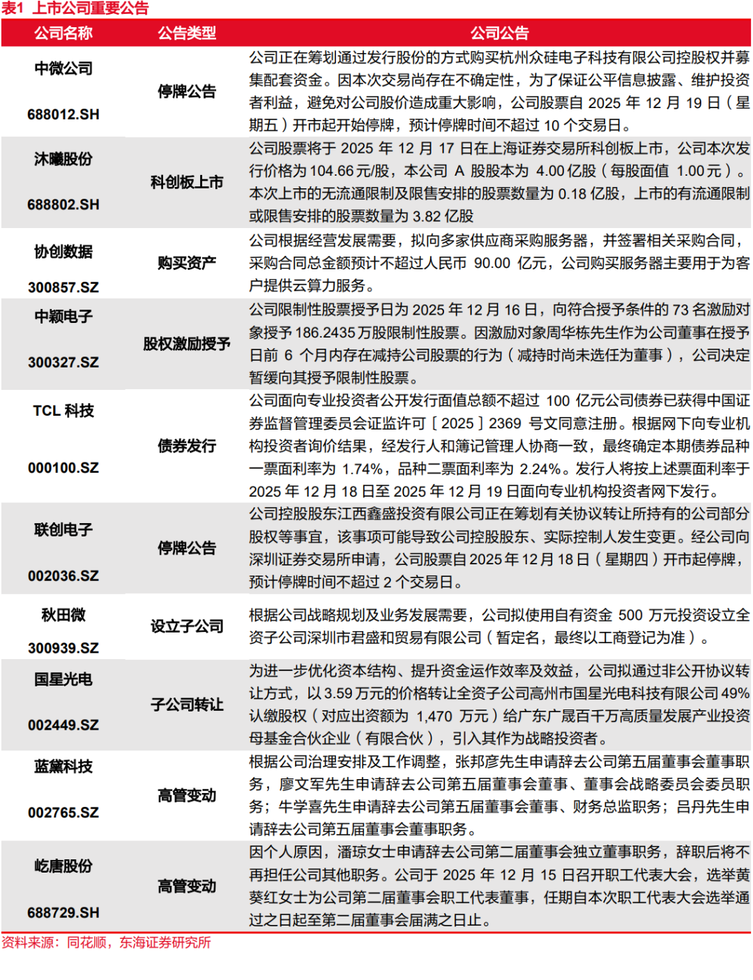
▌2.上市公告重要公告

▌3.行情回顾
本周沪深300指数下跌0.28%,申万电子指数下跌3.28%,跑输大盘3.00点,涨跌幅在申万一级行业中排第31位,PE(TTM)63.01倍。

截止12月19日,申万电子二级子板块涨跌:半导体(-3.49%)、电子元器件(-3.65%)、光学光电子(-1.35%)、消费电子(-3.50%)、电子化学品(-2.31%)、其他电子(-4.63%)。海外方面,台湾电子指数下跌3.02%,费城半导体指数上涨0.49%。



本周半导体细分板块涨跌幅分别为:品牌消费电子(+1.48%)、面板(-0.41%)、LED(-1.57%)、模拟芯片设计(-2.09%)、电子化学品Ⅲ(-2.31%)、半导体设备 (-2.68%)、集成电路封测(-2.78%)、光学元件(-2.92%)、分立器件(-3.24%)、被动元件(-3.33%)、印制电路板(-3.71%)、消费电子零部件及组装(-3.94%)、半导体材料(-4.10%)、数字芯片设计(-4.40%)、其他电子Ⅲ(-4.63%)。


我们选取了较有代表性的部分美股科技股,并将相关信息更新如下。目前美股科技股均发布了三季度财报,大部分同环比业绩取得了上涨。本周涨幅较大的为美光科技(+10.28%)、英伟达(+3.41%)和微软(+1.54%)。

▌4.行业数据追踪
(1)存储芯片价格自2023年下半年以来小幅度反弹,但自2024年9月起,DRAM现货价格略有承压,部分DRAM细分产品价格自2025年2月中旬开始有所回升,波动上涨至6月,其中6月整体涨幅较大,DDR4价格已升至2022年的前期高点,7月起价格顶部震荡,9月起价格持续上涨,目前已延续至12月。NAND Flash合约价格在大幅下滑后于2025年1月回升,涨势已延续至10月。



(2)TV面板价格小幅回升后企稳,IT面板价格逐渐稳定。


▌5.风险提示
(1)下游终端需求复苏不及预期风险:下游需求复苏程度不及预期可能导致相关企业库存积压或相关工程建设进度放缓,并可能再度影响产业链内部分企业的稼动率;
(2)市场竞争加剧风险:国内部分细分成熟制程市场或因为参与者众多出现竞争激烈现象,大幅压缩产品利润空间,进一步影响企业业绩表现;
(3)地缘政治风险:国际贸易摩擦和相关进出口管制进一步升级,可能导致相关芯片、设备、原材料紧缺,或造成半导体供应链风险。
// 报告信息 //

证券研究报告:《美光业绩指引超预期,小米大模型展现推理性价比——电子行业周报2025/12/15-2025/12/21》
对外发布时间:2025年12月22日
报告发布机构:东海证券股份有限公司
// 声明 //

一、评级说明:
1.市场指数评级:
2.行业指数评级:
3.公司股票评级:
二、分析师声明:
本报告署名分析师具有中国证券业协会授予的证券投资咨询执业资格并注册为证券分析师,具备专业胜任能力,保证以专业严谨的研究方法和分析逻辑,采用合法合规的数据信息,审慎提出研究结论,独立、客观地出具本报告。
本报告仅供“东海证券股份有限公司”客户、员工及经本公司许可的机构与个人阅读和参考。在任何情况下,本报告中的信息和意见均不构成对任何机构和个人的投资建议,任何形式的保证证券投资收益或者分担证券投资损失的书面或口头承诺均为无效,本公司亦不对任何人因使用本报告中的任何内容所引致的任何损失负任何责任。本公司客户如有任何疑问应当咨询独立财务顾问并独自进行投资判断。
四、资质声明:
东海证券股份有限公司是经中国证监会核准的合法证券经营机构,已经具备证券投资咨询业务资格。我们欢迎社会监督并提醒广大投资者,参与证券相关活动应当审慎选择具有相当资质的证券经营机构,注意防范非法证券活动。