转自:前瞻产业研究院
行业主要上市公司:可孚医疗(301087.SZ)、鱼跃医疗(002223.SZ)、翔宇医疗(688626.SH)、英科医疗(300677.SZ)、诚益通(300430.SZ)等
本文核心数据:市场规模;竞争格局
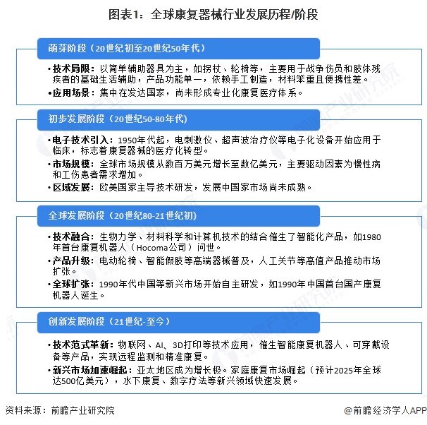
1、发展历程
全球康复器械行业的发展历程是技术迭代与市场需求深度耦合的典范,其演进轨迹可划分为萌芽阶段、初步发展阶段、全球发展阶段、创新发展阶段等四个阶段,每个阶段与医疗技术进步、人口结构变化及政策推动密切相关。

2、市场规模持续攀升
根据Grand View Research公布的数据,全球康复器械行业市场规模呈现持续增长态势,主要受人口老龄化、慢性病患病率上升及技术创新驱动。2024年全球康复器械市场规模约169亿美元,较2023年同比增长8%。

3、北美为全球最大市场
根据Grand View Research公布的数据,2024年北美康复器械市场规模占全球比重最高,为41.9%,欧洲以26.0%位居第二。北美和欧洲合计占比高达67.9%,凸显出发达国家在全球康复器械市场的主导地位,亚太地区受老龄化趋势影响,显示出较大的增长潜力。

4、全球康复器械行业企业竞争梯队
全球康复器械市场企业竞争格局呈现多强纷争态势,行业集中度较低,头部企业以欧美公司为主,但无单一垄断企业。Invacare、DJO、BTL等企业位居第一梯队;ReWalk Robotics、Otto Bock、翔宇医疗等企业凭借着细分领域优势具有较强的品牌影响力,位于全球市场第二梯队;Dynatronics、Ossur、Prostéo等在各自本土具备一定的影响力,位居全球市场第三梯队。

5、全球康复器械行业发展趋势
全球康复器械行业在人口老龄化、材料科学突破及智能化技术的驱动下,呈现以下发展趋势:

更多本行业研究分析详见前瞻产业研究院《全球及中国康复器械行业发展前景与投资战略规划分析报告》
同时前瞻产业研究院还提供产业新赛道研究、投资可行性研究、产业规划、园区规划、产业招商、产业图谱、产业大数据、智慧招商系统、行业地位证明、IPO咨询/募投可研、专精特新小巨人申报、十五五规划等解决方案。如需转载引用本篇文章内容,请注明资料来源(前瞻产业研究院)。
更多深度行业分析尽在【前瞻经济学人APP】,还可以与500+经济学家/资深行业研究员交流互动。更多企业数据、企业资讯、企业发展情况尽在【企查猫APP】,性价比最高功能最全的企业查询平台。