来源:活报告
2026年2月25日,锦欣康养首次向港交所递交招股书,拟在香港主板上市,联席保荐人为中金公司、广发证券。
公司是中国庞大且快速增长的机构养老服务市场的领导者,2024年收入6.05亿元,净利润0.4亿元,毛利率23.31%;2025年前9个月收入5.47亿元,净利润0.26亿元,毛利率22.5%。
公司是中国庞大且快速增长的机构养老服务市场的领导者,战略重点是向高龄(即80岁以上)及有更迫切养老需求的老年人(如行动不便、慢性病及认知障碍的人士)提供医养结合服务。
根据弗若斯特沙利文的资料,截至2025年9月30日,按(i)养老机构中行动障碍入住长者占比,及(ii)公司在全国医养结合型养老设施的入住率计,公司在中国机构养老服务行业的所有主要参与者中排名第一,占比均达85%,充分表明公司对有更迫切养老需求长者的战略关注。
此外,根据弗若斯特沙利文的资料:
截至2025年9月30日,在(i)全国医养结合床位占总床位的比例;(ii)川渝地区医疗养老结合设施的数量;及(iii)川渝地区医养结合床位的数量方面,公司在中国专业民营连锁养老企业中排名第一;及截至2025年9月30日,在全国80岁以上入住长者占比方面,公司在中国专业民营连锁养老企业中排名第二,充分表明公司对高龄长者的战略关注。此外,在医疗养老结合设施的数量及医养结合床位的数量方面,公司同样排名第二。
截至2025年9月30日,公司已设立或收购23家医疗养老结合设施,使公司能够提供全面的医养结合服务,业务覆盖川渝地区、长三角地区及大湾区。

财务业绩
截至2024年12月31日止2个年度、2024及2025年前9个月:
收入分别约为人民币4.89亿、6.05亿、4.48亿、5.47亿,2025年前9月同比+22.05%;
毛利分别约为人民币1.06亿、1.41亿、1.10亿、1.23亿,2025年前9月同比+11.94%;
净利分别约为人民币0.27亿、0.40亿、0.38亿、0.26亿,2025年前9月同比-30.99%;
毛利率分别约为21.70%、23.31%、24.53%、22.50%;
净利率分别约为5.54%、6.67%、8.44%、4.77%。

行业概况
根据弗若斯特沙利文(Frost & Sullivan)的报告,中国养老行业市场规模从2020年的人民币7.4万亿元增长至2024年的人民币14.1万亿元,复合年增长率为17.5%。预计到2030年将增至人民币31.7万亿元,复合年增长率为14.5%,到2035年预计将达到人民币46.6万亿元,复合年增长率为8.0%。

截至2025年9月30日,在中国机构养老行业的所有主要专业民营连锁机构中,公司的医疗养老结合设施数量全国排名第二,医养结合床位数量全国排名第二,医疗养老结合设施入住率全国排名第一。

可比公司
同行业IPO可比公司:嘉涛控股(2189.HK)、悦心健康(002162.SZ)

董事高管
董事会将由十名董事组成,其中三名为执行董事、三名为非执行董事及四名为独立非执行董事。

主要股东
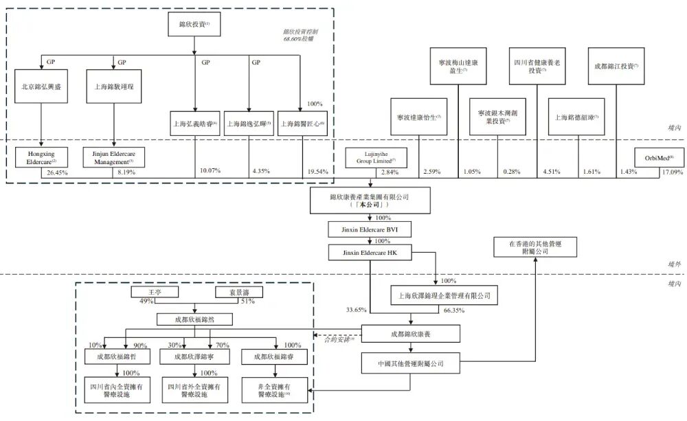
公司香港上市前的股东架构中:
锦欣投资,通过数家实体合计持股68.60%,为控股股东;
Lujuiyihe Group Limited持股约2.84%;
OrbiMed持股约17.09%;
四川省健康养老投资持股约4.51%;
成都市锦江区国资委旗下成都锦江投资持股约1.43%;
宁波达康怡生2.59%;
宁波梅山达康盈生持股约1.05%。

融资历程
公司上市前经历了多轮融资,在2026年2月的B-2轮最新融资中,公司的投后估值约为17.66亿人民币。

据LiveReport大数据统计,锦欣康养中介团队共计10家,其中保荐人2家,近10家保荐项目数据表现值得肯定;公司律师共计3家,综合项目数据表现良好。整体而言中介团队历史数据表现可靠。

特别声明:以上内容仅代表作者本人的观点或立场,不代表新浪财经头条的观点或立场。如因作品内容、版权或其他问题需要与新浪财经头条联系的,请于上述内容发布后的30天内进行。