A股资源板块行情分析:有色金属与煤炭板块逆势走强的逻辑梳理
一、有色金属板块逆市走强的核心驱动因素
美联储降息预期提振贵金属价值
美联储主席鲍威尔释放鸽派信号,市场对6月、7月和10月连续降息25基点的预期升温。实际利率下行背景下,黄金、白银等避险资产价格持续攀升,贵金属板块成为资金避风港。
国内稳增长政策推动工业金属需求
基建投资加速带动铜、铝等工业金属需求回暖,叠加全球矿端供应偏紧(如铜矿罢工、铝土矿出口限制),铜价突破1万美元/吨,铝价中枢稳步上移。
新能源产业驱动结构性行情
新能源汽车、光伏储能等领域对锂、钴、稀土等关键金属的需求激增,供需错配下碳酸锂价格触底反弹,稀土磁材价格维持高位。
政策强化稀缺性,小金属价格创新高
国内环保限产趋严及出口管制措施(如钨、锑等战略资源)加剧供应紧张,锑价突破12万元/吨,钨精矿价格创历史新高。
二、煤炭板块超跌反弹:低估值资源股受资金追捧
板块整体表现亮眼
今日早盘煤炭板块大涨超4%,大有能源快速封涨停(收盘价3.36元/股,总市值80亿元),美锦能源、晋控煤业(涨超6%)、陕西煤业等跟涨。
个股异动解析:大有能源的业绩与市场背离
基本面压力
:2024年前三季度营收同比减少15.28%,归母净利润亏损7.86亿元(同比下滑494.88%)。
催化因素
:经济回暖预期下工业用电需求回升,动力煤价格企稳;资金转向低估值、高股息防御性资产避险。
煤炭板块复苏逻辑
需求端
:冬季供暖叠加工业活动复苏,电厂日耗煤量环比上升。
估值修复
:板块年内跌幅较大,部分个股市盈率不足6倍(如晋控煤业),高股息率(超2%)吸引长期资金布局。
三、低估值资源股投资机会筛选
筛选标准:机构评级≥3家、滚动市盈率<15倍、股息率>2%、年内跌幅>10%。
核心标的:
晋控煤业(PE 5.8倍)、平煤股份(PE 7.2倍)、中煤能源(PE 7.5倍)、新奥股份
(PE 7.9倍)。
证券时报·数据宝筛选出一批优质低估值、年内跌幅较大的资源股。这些个股具有评级机构数在3家以上、滚动市盈率低于15倍、最新股息率在2%以上、年内跌幅均超10%,合计有16只个股。其中晋控煤业市盈率最低,不足6倍。此外,平煤股份、中煤能源、新奥股份等个股市盈率均低于8倍。

策略建议:关注美联储降息周期下资源品价格弹性,以及国内稳增长政策对工业金属的拉动效应,短期可布局估值修复行情,中长期聚焦新能源金属供需格局优化品种。
四、后市展望
资源板块在多重利好共振下仍具配置价值:
贵金属
:降息周期下黄金配置逻辑强化;
工业金属
:国内经济复苏与全球补库周期形成支撑;
新能源金属
:光伏装机放量、电动车渗透率提升驱动需求;
小金属
:供应刚性叠加新兴领域应用拓展,稀缺性溢价凸显。
风险提示:美联储政策反复、国内需求复苏不及预期、资源品价格大幅波动。
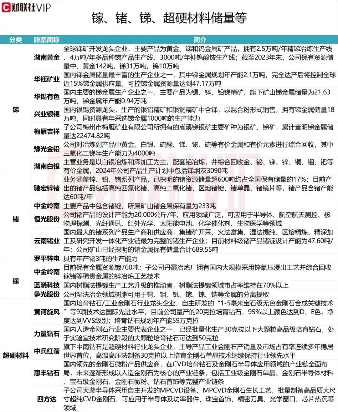
有色金属概念股分类大汇总:


有色小金属概念股:


有色金属“元素周期表”:

(转自:金融小博士)