2026年2月25日,锦欣康养首次向港交所递交招股书,拟在香港主板上市,联席保荐人为中金公司、广发证券。
公司是中国庞大且快速增长的机构养老服务市场的领导者,2024年收入6.05亿元,净利润0.4亿元,毛利率23.31%;2025年前9个月收入5.47亿元,净利润0.26亿元,毛利率22.5%。
公司是中国庞大且快速增长的机构养老服务市场的领导者,战略重点是向高龄(即80岁以上)及有更迫切养老需求的老年人(如行动不便、慢性病及认知障碍的人士)提供医养结合服务。
根据弗若斯特沙利文(Frost & Sullivan)报告,截至2025年9月30日,按(i)养老机构中行动障碍入住长者占比,及(ii)公司在全国医养结合型养老设施的入住率计,公司在中国机构养老服务行业的所有主要参与者中排名第一,占比均达85%,充分表明公司对有更迫切养老需求长者的战略关注。
此外,根据弗若斯特沙利文(Frost & Sullivan)报告:
截至2025年9月30日,在(i)全国医养结合床位占总床位的比例;(ii)川渝地区医疗养老结合设施的数量;及(iii)川渝地区医养结合床位的数量方面,公司在中国专业民营连锁养老企业中排名第一;及截至2025年9月30日,在全国80岁以上入住长者占比方面,公司在中国专业民营连锁养老企业中排名第二,充分表明公司对高龄长者的战略关注。此外,在医疗养老结合设施的数量及医养结合床位的数量方面,公司同样排名第二。
截至2025年9月30日,公司已设立或收购23家医疗养老结合设施,使公司能够提供全面的医养结合服务,业务覆盖川渝地区、长三角地区及大湾区。
财务业绩
截至2024年12月31日止2个年度、2024及2025年前9个月:
收入分别约为人民币4.89亿、6.05亿、4.48亿、5.47亿,2025年前9月同比+22.05%;
毛利分别约为人民币1.06亿、1.41亿、1.10亿、1.23亿,2025年前9月同比+11.94%;
净利分别约为人民币0.27亿、0.40亿、0.38亿、0.26亿,2025年前9月同比-30.99%;
毛利率分别约为21.70%、23.31%、24.53%、22.50%;
净利率分别约为5.54%、6.67%、8.44%、4.77%。

行业概况
根据弗若斯特沙利文(Frost & Sullivan)报告,中国养老行业市场规模从2020年的人民币7.4万亿元增长至2024年的人民币14.1万亿元,复合年增长率为17.5%。预计到2030年将增至人民币31.7万亿元,复合年增长率为14.5%,到2035年预计将达到人民币46.6万亿元,复合年增长率为8.0%。

截至2025年9月30日,在中国机构养老行业的所有主要专业民营连锁机构中,公司的医疗养老结合设施数量全国排名第二,医养结合床位数量全国排名第二,医疗养老结合设施入住率全国排名第一。

可比公司
同行业IPO可比公司:嘉涛控股(2189.HK)、悦心健康(002162.SZ)

董事高管
董事会将由十名董事组成,其中三名为执行董事、三名为非执行董事及四名为独立非执行董事。

主要股东
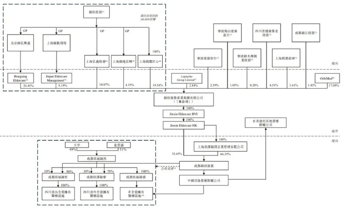
公司香港上市前的股东架构中:
锦欣投资,通过数家实体合计持股68.60%,为控股股东;
Lujuiyihe Group Limited持股约2.84%;OrbiMed持股约17.09%;四川省健康养老投资持股约4.51%;成都市锦江区国资委旗下成都锦江投资持股约1.43%;宁波达康怡生2.59%;宁波梅山达康盈生持股约1.05%。

融资历程
公司上市前经历了多轮融资,在2026年2月的B-2轮最新融资中,公司的投后估值约为17.66亿人民币。

联系电话:021-5407-5836
全球增长咨询公司,弗若斯特沙利文(Frost & Sullivan,简称“沙利文”)融合全球65年的咨询经验,28年来竭诚服务蓬勃发展的中国市场,以全球化的视野,帮助超10,000家客户加速企业成长步伐,助力客户在行业内取得增长、科创、领先的标杆地位,实现融资及上市等资本运作目标。
沙利文中国的投融资业务实现了对中国国民经济的全行业覆盖,包括对新经济、新基建等所有经济热点的高度关注,涵盖数字基础设施、消费电子、双碳新能源、医疗与生命科学、餐饮与新零售、半导体与集成电路、智能家居、汽车与出行、康养服务、食品与饮料、信息通信技术、金融科技、地产与物业、矿业冶炼、美容时尚、大数据与人工智能、物流与供应链、建筑科技与装饰装潢、特种新材料、文化娱乐、企业级服务、跨境电商贸易、基础设施建设、环保节能科技、教育与培训等。
沙利文团队为企业领袖及其管理团队开展投融资顾问咨询服务以来,已帮助近三千家公司成功在香港及境外上市,是国内投融资战略咨询领域的领军企业。近10年来,沙利文连年蝉联中国企业赴香港及境外上市专业行业顾问市场份额的领导地位;且近年来,沙利文报告也被广泛引用于业内领先的A股、科创板等上市公司的招股文件、一级和二级市场研究报告及其他资本市场公示文件中。
65年以来,沙利文通过其遍布全球的近50个办公室,利用强大的数据库和专家库、运用丰富的专业知识和咨询工具,帮助大量客户(包括全球1,000强公司、国内外顶级金融机构以及其他各类领先企业等)完成了包括但不限于尽职调查、估值分析和第三方评估工作等工作,达成了战略目标;创立一系列市场地位研究工具及方法论,创新性提出“FSBV沙利文品牌价值模型”,已向超1,000家企业提供市场地位研究及品牌价值评估服务,持续助力大量中国品牌实现国内与出海增长战略。