2022-2023年抛出百亿扩产计划的跨界新玩家不在少数,真正保持头脑清醒的却是凤毛麟角,搞房地产的天宸股份(600620)是其中之一。
天宸股份于2023年6月与芜湖市繁昌区达成投资议案,拟投资116亿元建设20GW高效太阳能电池及20GW储能变流器及储能系统集成制造项目。
一只脚迈入光伏行业后,天宸股份并没有像棒杰股份、沐邦高科那样大干快上的上项目,而是谨慎的观望。因此,在这轮周期调整中,天宸股份也未因跨界光伏而陷入债务泥潭。
也许,在天宸股份看来,当时的光伏行业已“产满为患”,失去了加码跟进的意义。事实证明,如此决策是对了。天宸股份跟进光伏的意愿不强烈,却对大火的储能行业兴趣浓厚,已经加码储能业务。
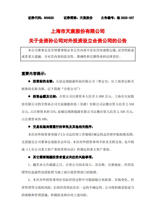
12月19日,天宸股份发布关于全资孙公司对外投资设立合资公司的公告称,其拟成立合资公司天宸达翔能源科技有限公司(简称“天宸达翔”)。
合资公司注册资本人民币 5,000 万元,天宸股份的全资孙公司天宸储能科技(芜湖)有限公司(简称“天宸储能”)认缴出资人民币2,550万元,占注册资本的 51%;盐城达翔新能源有限公司(简称“盐城达翔”)认缴出资人民币2,450 万元,占注册资本的 49%。
据公告,新成立的合资公司天宸达翔将聚焦储能业务。经营范围包括:新兴能源技术研发;新能源原动设备制造;新能源原动设备销售;金属制品研发;储能技术服务;电机制造;电力电子元器件制造;配电开关控制设备制造;配电开关控制设备销售;电子元器件批发;有色金属合金销售;技术服务、开发、咨询、交流、转让、推广;货物进出口;光伏设备及元器件销售;半导体器件专用设备销售;电子元器件与机电组件设备销售;电子专用材料研发;电池销售;技术进出口;合同能源管理;新能源汽车废旧动力蓄电池回收及梯次利用(不含危险废物经营);以自有资金从事投资活动;贸易经纪;进出口代理;国内贸易代理;普通货物仓储服务(不含危险化学品等需许可审批的项目);供应链管理服务;太阳能发电技术服务;软件开发;风电场相关系统研发;智能输配电及控制设备销售;配电开关控制设备研发;电力行业高效节能技术研发。
合资公司生产经营需要使用盐城达翔拥有的与储能系统集成生产相关的专利技术及专有技术(“背景知识产权”)时,则盐城达翔保证将其拥有的相关专利技术及专有技术在合资期限内许可给合资公司及天宸绿色能源科技(芜湖)有限公司,用于生产合资公司有关的订单业务。作为对价,合资公司向盐城达翔支付知识产权许可使用费(或以其他方式),前述支付使用费总额总计不超过人民币260 万元,具体金额及方式双方另行约定。
