
瑞财经 刘治颖1月29日,仙乐健康科技股份有限公司(以下简称:仙乐健康)向港交所主板递交上市申请书,中信证券为其独家保荐人。
招股书显示,仙乐健康成立于1993年,是营养健康食品解决方案提供商,实现软胶囊、软糖、饮品、片剂、粉剂及硬胶囊六大经典剂型全面覆盖,同时率先开发更能配合市场多元化偏好的创新剂型。
根据灼识咨询的资料,按2024年的收入计,仙乐健康于全球营养健康食品解决方案市场占据第三大市场份额,而在中国营养健康食品解决方案市场则排名第一。此外,公司位列全球第二大的软糖及软胶囊营养健康食品解决方案提供商。
2023年、2024年及2025年前9月,仙乐健康收入分别为35.82亿元、42.11亿元、32.91亿元,年╱期内溢利分别为2.4亿元、2.82亿元、5553.5万元,毛利率分别为29.7%、30.6%、31.5%。

仙乐健康最新发布的年度业绩预告显示,预计2025年年度归属于上市公司股东的净利润为1.01亿元至1.51亿元,同比下降53%至69%;归属于上市公司股东的扣除非经常性损益的净利润5750.28万元至8596.67万元,同比下滑74%至82%。

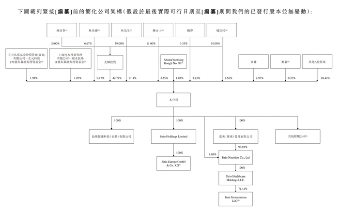
IPO前,林培青、陈琼、光辉投资及阿巴马悦享红利96号分别于公司已发行股本总额中拥有约9.11%、5.55%、42.72%及1.85%股权。
光辉投资由林培青及陈琼分别拥有约59%及11%权益。阿巴马悦享红利96号由陈琼实益全资拥有。陈琼与阿巴马悦享红利96号订立一致行动协议,而阿巴马悦享红利96号在行使其于公司的表决权时根据陈琼的指示行事。
因此,林培青、陈琼、光辉投资及阿巴马悦享红利96号构成公司的控股股东集团,合共持有公司股本总额约59.24%。林培青与陈琼为配偶。

另外,仙乐健康由高锋、郑毅、林培娜分别持股2.97%、0.37%、0.17%;光辉投资由林培春、姚壮民、林培娜、杨睿分别持股10%、10%、6.67%、3.33%。
林培春及林培娜为林培青的妹妹。姚壮民为林培春的丈夫。郑毅为林培娜的丈夫。高锋为林培青的表亲。
仙乐健康的董事会由九名董事组成,包括三名执行董事、两名非执行董事及四名独立非执行董事。其中,林培青担任公司执行董事、董事会主席兼总经理,陈琼担任公司执行董事兼副总经理,姚壮民担任公司执行董事兼副总经理。
仙乐健康于2019年9月25日在深圳证券交易所上市。截至发稿,仙乐健康跌1.6%,报23.43元,总市值为72.08亿元。
